Szakértőnk válaszol
Azt hiszem szerencsésnek mondhatom magam, mert megjártam a "hadak útját" a munkaügy területén. Kutattam, tanítottam és tanítom az "elméletét", menedzseltem a jogalkotást és ellenőriztem a gyakorlatát.
Egyetemi tanulmányaimat 1988-ban az ELTE Állam- és Jogtudományi Karán summa cum laude eredménnyel fejeztem be. A jogi diploma megszerzése után néhány évig az ÁJTK Munkajogi Tanszékén tudományos ösztöndíjas voltam. Jelenleg a Tanszék megbízott oktatója vagyok a munkajogi szakokleveles és szakjogászi képzésben. A Budapesti Metropolitan Egyetemen munkajogi alapismereteket, a BME Munkavédelmi Továbbképző Központjában pedig munkavédelmi hatósági ellenőrzéssel és felelősséggel kapcsolatos ismereteket oktatok.
1999. július 1-jétől a Szociális és Családügyi Minisztérium Jogi Főosztályának vezetője, majd a kormányzati munkamegosztás átalakítása következtében a Gazdasági Minisztérium Munkajogi Kodifikációs Titkárságának vezetője voltam. 2002. elejétől miniszteri kinevezéssel az Országos Munkavédelmi és Munkaügyi Főfelügyelőség elnök-helyettese, 2009. december 1-jével elnöke lettem. 2010-ben, a kormányváltást követően búcsút mondtam a közigazgatásnak, jelenleg ügyvédként tevékenykedem.
Gyakorlati tapasztalataim során azzal szembesültem, hogy a munkajogi szabályok alkalmazásához szükségem van arra, hogy megértsem egy munkáltatói szervezet működését, ezért 2012-ben szervezetfejlesztéssel összefüggő OKJ-s képzettséget szereztem a Big Five Akadémián. 2014-15. évben trénerként működtem közre a Nemzeti Közszolgálati Egyetem Helyi Közösségi Akadémiák hálózati programjában, a helyi fejlesztésű, közösségi bázisú stratégiaalkotás elterjesztése érdekében.
Új kérdés
Megválaszolt kérdések
A szakszervezet és az üzemi tanács, - ez a két, alapvetően eltérő rendeltetésű szervezet - a munkáltató „partnere”, feltéve, hogy a munkavállalók éltek kollektív jogaikkal és szakszervezet formájában megszervezik magukat, illetve üzemi tanácsot választanak a telephelyen, székhelyen.
A munkavállalók aktivitásán múlik tehát, hogy élnek-e az Mt-ben biztosított jogaikkal. A munkavédelemről szóló törvény egészen más megközelítésen alapul. A munkavédelem olyan központi kérdése a munka megszervezésének, hogy a munkáltatót arra kényszeríti, a munkavállalók képviseletét maga szervezze meg és működtesse. A munkáltató számára tehát a munkavédelmi képviselet létrehozása kötelező (a választás lebonyolítása és a feltételek biztosítása). Ez a jogszabályi kötelezettség egyrészt azon a felismerésen alapul, hogy a munkavédelemnek a szervezeti működésbe bele kell épülnie, másrészt pedig a munkavállaló személyes részvétele (bevonása és bevonódása nélkül) nem is lehet hatékony.
A munkavédelmi képviselő a munkavédelemmel kapcsolatos érdekegyeztetés és érdekképviselet munkahelyi szintű megjelenítője. Kötelező munkavédelmi képviselő választást tartani azon munkáltatónál, ahol a munkavállalók létszáma legalább 20 fő. Ha nem kerül sor munkavédelmi képviselő választásra a munkáltatónak a munkavállalókkal munkavédelmi tárgyú kérdésekben akkor is tanácskoznia kell.
A munkavédelmi képviselőt egyenlő, titkos és közvetlen szavazással 5 évre választják. A munkavédelmi képviselők megválasztásának, megbízatása megszűnésének, visszahívásának rendjére, működési területére az Mt. az üzemi tanács tagjaira vonatkozó rendelkezéseit kell megfelelően alkalmazni.
Ahol a munkavédelmi képviselők száma eléri a hármat, munkavédelmi bizottságot kell alakítani. ilyen esetben a munkavédelmi képviselőt megillető jogokat a bizottság gyakorolja.
A munkáltatónak biztosítani kell, hogy a munkavédelmi képviselő gyakorolnia jogosítványait.
A munkavédelmi képviselő jogosult megvizsgálni a munkahelyek, a munkaeszközök és egyéni védőeszközök biztonságos állapotát; az egészség megóvására és a munkabalesetek megelőzésére tett intézkedések végrehajtását; a munkavállalóknak az egészséget nem veszélyeztető és biztonságos munkavégzésre történő felkészítését.
A munkáltató meghatározott döntései előkészítésében, valamint a munkabalesetek kivizsgálásban részt vehet, tájékoztatást kérhet, véleményt nyilváníthat, egyben javaslatot tehet a munkavédelmet érintő minden kérdésben. A munkavédelmi képviselő a munkáltatóval történő előzetes megállapodás alapján szakértőt vehet igénybe, ilyen kérdésekben megbeszélést folytathat a felügyeletekkel.
A munkavédelmi képviselő köteles a választókkal való kapcsolatot tartani, érdekükben eljárni, a rendeltetésszerű joggyakorlás keretein belül a munkáltatóval együttműködést kialakítani, a működése során birtokába jutott üzemi, üzleti titkokat megőrizni.
A munkáltató köteles a munkavédelmi képviselői jogok gyakorlásának feltételeit megteremteni. A munkáltatónak biztosítania kell fizetett munkaidő-kedvezményt, a szükséges eszközöket, és a továbbképzésben való részvétel lehetőségét. A munkavédelmi képviselőt jogai gyakorlása miatt hátrány nem érheti, olyan munkajogi védelem illeti meg, mint a választott szakszervezeti tisztségviselőt.
A munkavédelmi képviselőn túl az Mvt. további egyeztetési szinteket is meghatároz munkavédelmi kérdésekben.
Munkavédelmi bizottság: ha a munkáltatónál a (telephelyenként, részlegenként) megválasztott munkavédelmi képviselők száma legalább 3, a képviselők önmagukból munkavédelmi bizottságot hozhatnak létre. Ilyen esetben a fenti jogokat − ha azok a munkavállalók összességét érintik − a bizottság, ha csak az adott telephely, részleg dolgozóit érintik, az ott működő munkavédelmi képviselő gyakorolja. A bizottság tárgyalásán − a bizottság kezdeményezésére − a munkáltató vagy hatáskörrel rendelkező megbízottja köteles részt venni.
Központi munkavédelmi bizottság: bonyolultabb, több szinten szervezett munkáltatóknál a munkavédelmi bizottsági struktúra is iogazodhat a vállalat szerkezetéhez. A helyi (szervezeti egység) szinten működő munkavédelmi bizottságok létrehozhatnak központi munkavédelmi bizottságot. Ez legfeljebb 15 fős testület lehet, mely központi szinten a munkavédelmi képviselő jogait gyakorolja.
Paritásos munkavédelmi testület: ha a munkáltató legalább 20 főt foglalkoztat, az összmunkáltatói szinten létrehozott testületben egyenlő számban vesznek részt a munkáltató képviselői, valamint a munkavédelmi képviselők által maguk közül jelölt személyek. A paritásos testület a munkavédelmi képviselők jogkörét nem érintve, további jogosítványokat gyakorol, így:
- évente legalább egy alkalommal értékeli a munkahelyi munkavédelmi helyzet és tevékenység alakulását, és az ezzel összefüggő lehetséges intézkedéseket;
- megvitatja a munkahelyi munkavédelmi programot, figyelemmel kíséri annak megvalósítását;
- állást foglal a munkavédelmet érintő belső szabályok tervezetéről.
A paritásos munkavédelmi testület összetételénél és hatáskörénél fogva olyan jelentőséggel bír, hogy célszerű lehet működését a munkáltató felsővezetői szintjéhez rendelni, vagy legalábbis a munkáltató szervezeti struktúrájában a megfelelő szinten elhelyezni.
A munkavédelmi képviselet szabályai szerint paritásos munkavédelmi testületet kell létrehozni a legalább 20 munkavállalót foglalkoztató, munkavédelmi képviselővel rendelkező munkáltatónál.
A paritásos testület vegyes testület, melyben egyenlő számban vesznek részt a munkáltató, illetve a munkavállalók képviselői. A testület az egészséget nem veszélyeztető és biztonságos munkavégzésre vonatkozó érdekegyeztető tevékenysége keretében rendszeresen, de évente legalább egy alkalommal értékeli a munkahelyi munkavédelmi helyzet és tevékenység alakulását, és az ezzel összefüggő lehetséges intézkedéseket; megvitatja a munkahelyi munkavédelmi programot, figyelemmel kíséri annak megvalósítását; állást foglal a munkavédelmet érintő belső szabályok tervezetéről.
Indokolt szólni a választással és működtetéssel járó költségekről és kockázatokról is. Az ország területére kiterjedő működésű munkáltatónál a választás megszervezése és lebonyolítása költségigényes. Ki kell alakítani a választási körzeteket, a szavazás feltételeit biztosítani kell munkaidőben, a szavazás eredményeképpen a bizottságot működtetni kell.
A munkavédelmi képviselők választásának megszervezése „országos szintű mozgósítást” igényel.
A választásban érdekelt a szakszervezet is, mivel a képviselő munkajogi védelem alatt áll; ezért a szakszervezet tagjainak védelmét ilyen képviselet megszerzése által növelheti. A választás megszervezésével egyidejűleg felmerülhet az igény, hogy a munkavállalók üzemi tanácsot is válasszanak. Ilyen irányú kezdeményezést pedig a munkáltató nem utasíthat el és ebben az esetben a mindkettőt le kell bonyolítani.
További költséget eredményezhet az is, hogy a választás eredménytelensége, illetve érvénytelensége esetén a választást kötelező megismételni.
A munkavédelmi képviselőt megillető juttatások, illetve előnyök az alábbiak:
- havonta munkaidejének 10 %-át erre a tevékenységre fordíthatja,
- szükséges eszközök, így különösen a működési, technikai, anyagi feltételek biztosítása,
- a képviselő megválasztását követő egy éven belül legalább 16 órás képzésben, ezt követően évente legalább 8 órás továbbképzésben való részvétel lehetősége rendes munkaidőben; és
- a felmondással szemben munkajogi védelem illeti meg.
Ugyanakkor a munkavédelmi képviselet létrehozása nem munkáltatói mérlegelés kérdése. A képviselet létrehozását és működtetésének megfelelőségét (akadályoztatás hiányát) a munkavédelmi hatóság ellenőrizheti.
Ez utóbbi szabály gyakorlati alkalmazása során felmerült jogvitában már állásfoglalt a Kúria is (1812/2008. számú munkaügyi elvi határozat).
„Ha a munkáltatónál foglalkoztatott munkavállalók létszáma a 20 főt eléri, a munkavédelmi képviselő választás megtartása kötelező, a munkáltató annak lebonyolítását, feltételeinek biztosítását nem mellőzheti arra hivatkozva, hogy a munkavállalók a választást nem kezdeményezték (1993. évi XCIII. törvény 70/A. §).”
A munkavédelmi képviselő, aki a biztonságos munkavégzés biztosítása érdekében fellép a munkáltatóval szemben, védelmet szolgálja az Mvt. 76. § (1) bekezdés rendelkezése, amelynek megalkotására Magyarországot a munkavállalók munkahelyi biztonságának és egészségvédelmének javítását ösztönző intézkedések bevezetéséről szóló 89/391/EGK irányelv 11. cikk (4) bekezdése, továbbá a 2000. évi LXXV. törvénnyel kihirdetett munkavédelemről szóló 155. számú ILO egyezmény kötelezi.
Több érdeklődő olyan jellegű kérdést tett el, melynek középpontjában az állt:
- mi van akkor, ha a balesetet szenvedett munkavállaló maga is közrehatott (mulasztással, véletlen mozdulattal, figyelmetlenséggel) az őt ért baleset kialakulásában?
- a sérült munkavállaló közrehatása hogyan befolyásolja a baleset megítélését, ha egyáltalán van jelentősége a munkabaleset minősítésénél?
- milyen szerepe lehet a sérült közrehatásának abban, hogy jár-e neki balesti táppénz, vagy a társadalombiztosítás által finanszírozott kórházi és baleseti ellátás költségét a munkáltatónak meg kell térítenie?
- a munkáltató melyik esetben mentesülhet a munkavállalónak okozott kár megtérítése alól (egészségkárodás, elmaradt jövedelem, csökkent munkaképesség)?
- büntethető-e a munkavállaló, ha munkavédelmi jellegű feladatait elmulasztotta (nem tett eleget ellenőrzési kötelezettségének)?
A fentiekben megfogalmazott kérdésekre keresünk választ és próbálunk kimerítő tájékoztatást nyújtani minden érdeklődő számára.
A munkabalesetek és a foglalkozási megbetegedések előfordulhatnak abban az esetben is, ha a munkáltató és a munkavállaló igyekszik maradéktalanul betartani a munkavédelmi szabályokat. A balesetek nagy részére igaz az un. „másodperctöredék-elv”, azaz egy rövid pillanatnyi figyelmetlenség is igen súlyos károkhoz vezet.
A munkavédelem a munkavállaló számára jog a biztonságos és az egészséget védő munkafeltételekhez, ezért ez a terület egyben az emberi jogok része, alkotmányos jog. Ezért, ha munkavégzés közben balesetet szenved el, a kérdés alapvetően úgy merül fel, hogy a munkáltató megsértette-e a munkavállaló biztonságos munkavégzéshez való jogát és sérült-e az egészsége, testi épsége.
A munkavédelem a munkáltató számára szigorú kötelezettséget jelent, melynek teljesítéséért, illetve teljesüléséért helytállni tartozik általános, elsődleges és objektív felelősséggel.
Hogyan értékelhető az az eset, ha a munkavállaló a balesetben maga is közrehat, akár vétkesen, akár akarat hiányában is?
Az alábbi esetek a munkavállaló közrehatásának különböző megítélését mutatja be a munkavédelmi kötelezettség (a baleset kivizsgálási szempontjából) és a társadalombiztosítás oldaláról. A munkavállaló közrehatásának munkajogi kártérítési felelősségi szempontú leírását önállóan mutatjuk be.
1. A baleset kivizsgálása és munkabalesetté minősítése
A munkabaleset fogalma kapcsán fontos tudni, hogy milyen tevékenységek minősülnek a szervezett munkavégzéssel összefüggésben állónak: ilyen, ha a munkavállalót a baleset
• a foglalkozás körében végzett munkához kapcsolódó közlekedés;
• anyagvételezés, anyagmozgatás;
• tisztálkodás;
• szervezett üzemi étkeztetés;
• foglalkozás-egészségügyi szolgáltatás és
• a munkáltató által nyújtott egyéb szolgáltatás igénybevétele során éri.
A sérült közrehatásának feltárása munkavédelmi szempontból a munkabaleset kivizsgálásnak része, melynek során tisztázni kell a balesethez vezető körülményeket, fel kell tárni a kiváltó és közreható tárgyi, szervezési és személyi tényezőket, és ennek alapján a munkáltatónak intézkedéseket kell tenni a munkabalesetek megelőzésére.
A baleset munkavédelmi szempontú minősítése és kivizsgálása szempontjából nincs jelentősége annak, hogy a munkavállaló közrehatott annak kialakulásában, vagyis megsértett valamely munkavédelmi előírást (nem viselte az egyéni védőfelszerelést vagy maga vette le a védőburkolatot), illetve éppen ittas állapotban végezte a munkát.
Amennyiben a munkavállalót a munkahelyen munkavégzés körében érte a baleset, az munkabalesetnek minősül függetlenül attól, hogy mi képezte a baleset bekövetkezésének konkrét okát. A sérült munkabalesetben való közrehatása a munkáltató és a munkavállaló közötti munkaügyi jogvita, illetőleg társadalombiztosítási ellátással kapcsolatos megtérítési per tárgya lehet. Ebben a jogvitában, perben az eljáró hatóság, illetve bíróság felhasználja és a bizonyítási lejárásában értékeli a munkabaleseti jegyzőkönyvben foglalt megállapításokat és a baleset kivizsgálása során keletkezet dokumentumokat.
2. A munkabaleset és üzemi jellege megállapításnak jelentősége
A baleseti ellátások előzetes biztosítási időre és szolgálati időre tekintet nélkül állapíthatók meg, szemben az általános ellátásokkal. Így baleseti táppénz akkor is megilleti az üzemi baleseti sérültet, ha a biztosítási jogviszonya (pl. munkaviszonya) első napján érné a munkabaleset, míg egyéb baleset, betegség esetén táppénzre csak akkor lenne jogosult, ha megelőzőleg rendelkezett volna már biztosítási idővel. Hozzátartozói nyugellátás (pl. özvegyi nyugdíj) is csak abban az esetben állapítható meg a hozzátartozó számára, ha az elhunytnak volt a nyugellátáshoz megkívánt mértékű szolgálati ideje. Az üzemi balesetben elhunyt sérült után megállapításra kerülő baleseti hozzátartozói nyugellátás azonban szolgálati idő hiányában is jár, ha az üzemi baleset időpontjában biztosítási jogviszonyban állt a sérült, tehát a társadalombiztosítási bejelentése rendben volt.
A baleseti ellátások az általánosnál hosszabb ideig folyósíthatók, így a baleseti táppénz két évig is megilletheti az üzemi baleseti sérültet, míg táppénz legfeljebb egy évig jár. Jóval magasabb a baleseti ellátások mértéke, a balesti táppénz ugyanis az alapjául szolgáló napi átlagkereset száz százaléka (felső határ nélkül), úti üzemi baleset esetén kilencven százaléka, míg a táppénz mértéke hatvan, illetve ötven százalék, napi felső határösszeggel. Ezért kiemelt jelentőségű a munkavállaló számára a bekövetkezett baleset üzemi jellegének elismerése, a munkáltató szempontjából pedig ennek vitatása. A foglalkoztató sok esetben azért kísérli meg elkerülni a munkahelyi baleset elismerését, mert tudja, hogy nagy összegű, de előre meg nem becsülhető mértékű megtérítési felelősséget kell viselnie. Kezdetben sokszor nem látható pontosan milyen pénzügyi kockázattal jár a munkahelyi baleset elismerése, mivel ekkor még nem ismert a baleset jövőbeni kimenetele (a sérültnek lesz-e tartós, esetleg maradandó egészségkárosodása, halálossá válik-e a baleset).
A munkáltatónak minden bejelentett, illetve a tudomására jutott balesetről meg kell állapítania, hogy munkabalesetnek tekinti-e. Ha a munkáltató a sérülést nem tekinti munkabalesetnek, erről étesítenie kell a sérültet, halála esetén hozzátartozóját. Az értesítésnek pontosan tartalmaznia kell a döntés elleni jogorvoslati lehetőséget. A bejelentett baleset üzemi baleset jellegéről és arról, hogy jogosultságot ad-e a társadalombiztosítási ellátások körében baleseti ellátások igénybevételéről a baleseti táppénz megállapítására jogosult szerv dönt. Ez a döntést a munkáltatónál működő társadalombiztosítási kifizetőhely hozza meg. Ha a munkáltatónál nincs kifizetőhely, akkor a munkáltató székhelye szerint illetékes kormányhivatal járási hivatala jár el (példának okáért Budapest Főváros esetében a XIII. Kerületi Hivatal). A határozat igen nagy jelentőségű, mert az üzemi balesettel összefüggésben baleseti ellátást csak az üzemi baleset tényét megállapító határozat bemutatása esetén lehet igénybe venni. Amíg a határozat nem áll rendelkezésre, a sérült munkavállaló csak az általános ellátásokat (pl. gyógyszer vásárlása térítési díjjal, baleseti táppénz helyett táppénz) veheti igénybe. Amennyiben a baleset üzemi jellegét később állapítják meg, akkor a baleseti jellegből adódó különbözetet (betegszabadságra járó távolléti díj, táppénz helyett baleseti táppénz) később megfizetik.
3. Az üzeminek el nem ismerhető balesetek
Munkabalesetnek minősül a munkavégzés során, vagy azzal összefüggésben bekövetkező baleset, vagyis ha a munkavállaló szokásos munkáját végzi, esetleg egyedi utasítást hajt végre, illetve a munkavégzéshez szükséges előkészítő és befejező műveleteket végzi. A munkavállaló figyelmetlensége, kapkodása, hibája, gondatlan magatartása sok esetben közrehat a baleset bekövetkezésében. Ez a körülmény azonban nem akadálya a baleset üzemivé nyilvánításának, mert az elismerést kizáró okok között ez a körülmény nem szerepel.
Társadalombiztosítási szempontból azonban nem ismerhető el a baleset üzemi balesetnek például az engedély nélkül végzett munka, vagy a munkahelyi rendbontás során bekövetkező baleset, tehát ezekben az esetekben a sérült magatartásának jelentősége van.
A baleset üzemivé nyilvánítását kizáró esetek:
• Nem ismerhető el üzemi balesetnek az a baleset, amely részben, vagy egészben a sérült alkohol vagy kábítószer általi befolyásoltsága miatt következett be. Az ittas vagy kábítószeres állapotot objektív mérési módszerrel kell megállapítani.
• A munkahelyi rendbontás során bekövetkező sérülések valamennyi munkafegyelmi vétséget magukban foglalják kezdve a munkahelyi verekedéstől az engedély nélküli munkahely elhagyásig. (munkahelyi verekedés, dühkitöréses rongálás)
• A munkahelyi feladatokhoz nem tartozó, engedély nélkül végzett munka közben bekövetkezett sérülés szintén nem ismerhető el üzemi balesetnek.
(Az autószerelő munkakörben foglalkoztatott munkavállaló az udvaron lévő fáról lehajló ágakat lemetszi, eközben a csúszós földön megcsúszik – a munkavégzés munkaköri feladataihoz nem tartozik és engedély nélkül végezte)
• Nem üzemi jellegű a baleset akkor sem, ha a munkavállaló a sérülést szándékosan okozta magának. Itt meg kell azonban jegyezni, hogy nem könnyű annak megállapítása, és természetesen a bizonyítása sem, hogy a baleset nem véletlenül, hanem szándékos magatartás következtében történt. Ritkán előforduló eset az az üzemiséget kizáró magatartás, amikor a hozzátartozó halálának szándékos okozása miatt nem részesülhet baleseti ellátásban a hozzátartozója halálát szándékosan okozó személy.
Egyik leggyakoribb kizáró ok a baleset üzemivé nyilvánítása körében az a magatartás, amikor a sérült a baleset bejelentésével, vagy az orvosi segítség igénybevételével szándékosan késlekedik.
Ez a késedelem részben hosszabb, költségesebb gyógytartamot eredményezhet, részben bizonyos kizáró okok, például ittasság leplezését szolgálhatja. Itt sem szabad azonban pusztán a baleset időpontja, és az orvos felkeresésének időpontja közötti időtartam hosszát alapul venni az elutasításhoz. Igen gyakran előfordul, hogy egy átlagos élettapasztalatú személy alappal bízhat abban, hogy sérülése nem olyan súlyos, hogy azonnal orvoshoz kellene fordulnia. Bízhat abban, hogy házi gyógymódokkal javulni fog sérülése, mondjuk egy bokaficam. Ez esetben a késői orvoshoz fordulás szándékossága, mint üzemi balesetté minősítést kizáró ok, nem állapítható meg.
Ha a baleset üzemiségét kizáró ok áll fenn, az üzemiség elismerése iránti kérelmet elutasító határozatban ezt pontosan, az elismerést kizáró jogszabályi rendelkezések és a bizonyítékok megjelölésével meg kell indokolni. Az elutasító döntés természetesen megtámadható jogorvoslattal.
4. Az üzemi balesettel kapcsolatban igénybevett társadalombiztosítási ellátások megtérítésére vonatkozó felelősség
Az üzemi balesettel kapcsolatban igénybevett társadalombiztosítási ellátások megtérítésére vonatkozó felelősség a munkahelyi balesetért a foglalkoztató számára igen súlyos kötelezettséget jelent.
A foglalkoztató köteles megtéríteni az üzemi baleset vagy foglalkozási megbetegedés miatt felmerült baleseti ellátást, ha a baleset vagy megbetegedés annak következménye, hogy ő vagy megbízottja a reá nézve kötelező munkavédelmi szabályokban foglalt kötelezettségének nem tett eleget, illetve ha ő vagy alkalmazottja vagy tagja a balesetet szándékosan idézte elő.
A bírói gyakorlat szerint a társadalombiztosítási szerv a foglalkoztatóval szemben nem léphet fel megtérítési igénnyel, ha a munkavédelmi szabályt kizárólag maga a balesetet szenvedett munkavállaló mulasztotta el. Más a helyzet akkor, ha maga a munkáltató vagy megbízottja (ilyen az alkalmazott is) a munkavédelmi szabályokat megszegi, és emiatt történik a baleset. Ilyen esetben a sérült esetleges közrehatásának jelentősége nincsen, azaz, a munkáltató csak akkor mentesülhet a megtérítési kötelezettség alól, ha a baleset kizárólag a sérült magatartásának tudható be, abban másnak szerepe nem volt (Kúria a KK 25. számú állásfoglalása).
A megtérítési felelősség keretében a ténylegesen igénybevett baleseti ellátások megtérítésére kötelezi a foglalkoztatót az ellátást megállapító társadalombiztosítási igazgatási szerv: így a folyósított baleseti egészségügyi szolgáltatás, baleseti táppénz, baleseti járadék, baleseti hozzátartozói nyugellátás visszafizetésére.
A felelősség igen szigorú, mivel a munkáltató csak akkor mentesül a fizetési kötelezettség alól, ha a balesetet kizárólag a sérült szabályellenes magatartása okozta. Ha a foglalkoztató bármilyen csekély mértékben megszegte a munkavédelmi szabályokat, megtérítési felelőssége a baleset miatt igénybe vett teljes baleseti ellátásra kiterjed.
A felelősség érvényesítésével kapcsolatos eljárásban akár a közigazgatási szakaszban, akár a bírósági peres eljárásban sor kerülhet a sérült tanúként történő meghallgatására. A meghallgatás célja a munkahelyi baleset pontos körülményeinek feltárása, a vonatkozó munkavédelmi szabályokkal kapcsolatos információk beszerzése. A megtérítési eljárás nem a sérült munkavállalóval szemben folyik. A felelősség kérdésében hozott döntés az ő helyzetét nem érinti, a részére megállapított ellátások csökkentése, esetleg megszüntetése nem fog bekövetkezni. Idézés esetén a tanúkénti meghallgatáson a sérült köteles megjelenni és igazat mondani. A meghallgatáson megkérdezhetik, hogy a munkáltató hogyan teljesítette a munkavédelmi szabályoknak megfelelő munkavégzés ellenőrzését, folyamatos volt-e ez a tevékenység, milyen tett a munkáltató a szabályszerű munkavégzés biztosítása érdekében
5. Néhány eset megtérítési eljárás bírósági gyakorlatából
A munkáltató a megtérítési eljárásban csak akkor tud mentesülni a fizetési kötelezettség alól, ha a balesetet kizárólag a sérült szabályellenes magatartása okozta. Ha a foglalkoztató bármilyen csekély mértékben megszegte a munkavédelmi szabályokat, megtérítési felelőssége a baleset miatt igénybe vett teljes baleseti ellátásra kiterjed. A közigazgatási perben a társadalombiztosítási szerv gyakran arra hivatkozik, hogy a munkáltató az általános munkavédelmi követelményeket szegte meg. Erre mutatunk néhány példát.
a) A hegesztő munkavállalónak elfogyott az alapanyaga, ezért a vezető nélküli munkaterületen lévő gyalog kíséretű elektromos targoncával akart anyagot szállítani. A munkavállaló a targonca kezelése közben megsérült. A targonca kezelésére a műszakvezető volt jogosult, aki az indító kulcsot íróasztalába zárta, de a fiók kulcsát az asztalon hagyta. A sérült önkényesen nyitotta ki az asztalfiókot és indította el a targoncát. A társadalombiztosítási szerv arra hivatkozott, hogy a műszakvezető nem ellenőrizte a targonca illetéktelen használatát, nem ellenőrizte a sérült munkavégzését, a kockázatértékelés erre nem tartalmazott kifejezett szabályt, továbbá a munkáltató nem szervezete meg a munkát.
Valóban hibázott-e a munkáltató? Ha megállapítható bármilyen típusú és mértékű szabályszegés, akkor már nem állapítható meg, hogy a balesetet kizárólag a sérült munkavállaló kizárólagos szabályellenes magatartása okozta. Ebben az esetben pedig a sérült közrehatása ellenére a munkáltató a nyújtott baleseti ellátások teljes körét megtéríteni köteles az állam számára.
A másodfokú bíróság végül azt állapította meg, hogy az alapanyaggal való ellátottság hiánya, valamint a sérült önkényes, utasításellenes magatartása nem valósított meg a munkáltató részéről munkavédelmi szabályszegést.
b) A munkavállaló a védőkorláton átmászott, hogy a ventillátorház tetejét is letakarítsa. Erre vonatkozóan kifejezett utasítást nem kapott. A ventillátorház teteje beszakadt a súlya alatt és ő padozatra esett. Kiderült, hogy már korábban is, utasítás nélkül is takarították létráról a tetőt. Ezt pedig azt bizonyította, hogy a munkáltató nem ellenőrizte a munkavégzést.
A munkáltató terhére rótták azt is, hogy az utasítás pontatlan volt és a munkavédelmi oktatás erre nem terjedt ki, továbbá a takarítással kapcsolatos kockázatokat a kockázatértékelés is feltárhatta volna.
Mennyire részletesnek kell lennie egy munkáltatói utasításnak és mit jelent a kellő hatékonyságú ellenőrzés? A munkáltatói utasítás kiadásánál, annak egyértelműsége érdekében figyelembe kell-e venni a munkavállaló azon pszichés adottságát, hogy a feladat megértése számára gondot okoz?
A másodfokú bíróság megállapította, hogy a sérült olyan feladatot kapott, melyhez rendelkezett olyan ismeretekkel és jártassággal, amely a biztonságos munkavégzés szükséges. A munkáltató kockázatértékelése kiterjedt a nagytakarításra is. A kijelölt közlekedési útvonalakon kívül, veszélyes munkaterületen tartózkodni tilos. Ebből következően ott munkát végezni sem lehet. Nincs olyan előírás, hogy a takarításra vonatkozó utasításnak ki kell terjednie arra is, hogy hol nem lehet takarítani.
A Kúria azt is kimondta, hogy a munkáltató ellenőrzése nem azonos a munkavállaló melletti állandó jelenléttel, a munkavégzés folyamatos felügyeletével.
6. A munkavállaló büntethetősége, ha munkavédelmi jellegű feladatait elmulasztotta
Munkavédelmi szabályszegés miatt közigazgatási bírsággal sújtható a természetes személy (munkavállaló) is. A közigazgatási bírság összege jogsértésenként (akár egy eljáráson belül is) legfeljebb 500.000 Ft-ig terjedhet.
Ezzel a Mvt. létrehozza - a munkavállaló munkaviszonyon alapuló szerződéses felelősége és a munkáltató objektív munkavédelmi felelőssége mellett - az egyén közigazgatási felelősségét, pontosabban felelősségre vonhatóságát.
Közigazgatási bírság szabható ki, ha
- munkavédelmi szabályszegés aktív magatartással, vagy mulasztással
- a munka egészséges és biztonságos végzésére, illetve annak ellenőrzésére vonatkozó szabályokat megszegi;
- az ellenőrzési kötelezettségét megsérti, ha feladatkörében eljárva, e szabályok végrehajtásának mellőzését eltűri;
- a munkabalesettel, foglalkozási megbetegedésekkel kapcsolatos szabályokat megszegi (a nyilvántartási, kivizsgálási, jegyzőkönyv-készítési és bejelentési, adatszolgáltatási kötelezettség nem teljesítése késedelmes teljesítése, vagy valótlan adat közlése, eltitkolása, kivizsgálásának megakadályozása);
- a munkavédelmi képviselőt munkájában akadályozza.
A baleseti ellátások előzetes biztosítási időre és szolgálati időre tekintet nélkül állapíthatók meg, szemben az általános ellátásokkal. Így baleseti táppénz akkor is megilleti az üzemi baleseti sérültet, ha a biztosítási jogviszonya (pl. munkaviszonya) első napján érné a munkabaleset, míg egyéb baleset, betegség esetén táppénzre csak akkor lenne jogosult, ha megelőzőleg rendelkezett volna már biztosítási idővel. Hozzátartozói nyugellátás (pl. özvegyi nyugdíj) is csak abban az esetben állapítható meg a hozzátartozó számára, ha az elhunytnak volt a nyugellátáshoz megkívánt mértékű szolgálati ideje. Az üzemi balesetben elhunyt sérült után megállapításra kerülő baleseti hozzátartozói nyugellátás azonban szolgálati idő hiányában is jár, ha az üzemi baleset időpontjában biztosítási jogviszonyban állt a sérült, tehát a társadalombiztosítási bejelentése rendben volt.
A baleseti ellátások az általánosnál hosszabb ideig folyósíthatók, így a baleseti táppénz két évig is megilletheti az üzemi baleseti sérültet, míg táppénz legfeljebb egy évig jár. Jóval magasabb a baleseti ellátások mértéke, a balesti táppénz ugyanis az alapjául szolgáló napi átlagkereset száz százaléka, úti üzemi baleset esetén kilencven százaléka, míg a táppénz mértéke hatvan, illetve ötven százalék. Mindezek a kedvezmények arra ösztönöznek, hogy a bekövetkezett baleset üzemi jellegének elismerése rendben megtörténjen, ha a jogosultsági feltételek fennállnak. Ez a kívánság nem mindig teljesül azonban zökkenőmentesen. Ennek oka az is lehet, hogy nehéz a baleset körülményeinek kivizsgálása, a bizonyítékok beszerzése, de az is nehezítheti a helyzetet, ha nincs meg a szükséges együttműködés a felek között. Sokszor okozhat problémát a kérdéskörrel kapcsolatos kisebb-nagyobb tájékozatlanság is, melyet az alábbiakban próbálunk meg feloldani.
1. Mikor jár baleseti ellátás?
Baleseti ellátás üzemi baleset, illetve foglalkozási megbetegedés esetén állapítható meg. Baleseti ellátásként a sérültet baleseti egészségügyi szolgáltatás, baleseti táppénz, baleseti járadék, és baleseti hozzátartozói nyugellátás illeti meg. A baleseti ellátások megállapításának előfeltétele a baleset üzemi baleseti jellegének elismerése. Az üzemi baleset fogalomkörébe több eset is beletartozik.
Üzemi baleset az a baleset, amely a biztosítottat (pl. munkavállalót) a foglalkozása körében végzett munka közben, vagy azzal összefüggésben éri (munkabaleset). Üzeminek minősül az a baleset is, amelyet a biztosított (pl. munkavállaló) munkába vagy onnan lakására, szállására menet közben szenved el (úti baleset). Üzemi baleset az is, amely a biztosítottat közcélú munka végzése, vagy egyes társadalombiztosítási ellátások igénybevétele során éri (a keresőképtelenség, illetve az egészségromlás mértéke elbírálásával összefüggő orvosi vizsgálaton történt megjelenésével összefüggésben érte).
2. Az üzemi baleset kivizsgálása, üzemivé minősítése
A munkavállaló már a munkába lépéshez szükséges munkavédelmi oktatáson tájékoztatást kap arról, hogy munkavégzése során, vagy a munkába jövet, onnan hazafelé menet bekövetkező baleseteket, bármilyen jelentéktelennek is tűnhetnek azok, haladéktalanul be kell jelentenie a munkáltató részére. A bejelentés azért szükséges, mert a baleset megtörténtét munkabaleset esetén munkabaleseti-, úti baleset esetén üzemi baleseti jegyzőkönyvben kell rögzíteni. A jegyzőkönyv tartalmazza a baleset pontos idejét, helyét, körülményeit.
A munkáltatónak minden bejelentett, illetve a tudomására jutott balesetről meg kell állapítania, hogy munkabalesetnek tekinti-e. Ha a munkáltató a sérülést nem tekinti munkabalesetnek, erről étesítenie kell a sérültet, halála esetén hozzátartozóját. Az értesítésnek pontosan tartalmaznia kell a döntés elleni jogorvoslati lehetőséget. A bejelentett baleset üzemi baleset jellegéről és arról, hogy jogosultságot ad-e a társadalombiztosítási ellátások körében baleseti ellátások igénybevételéről a baleseti táppénz megállapítására jogosult szerv dönt. Ez a döntést a munkáltatónál működő társadalombiztosítási kifizetőhely hozza meg. Ha a munkáltatónál nincs kifizetőhely, akkor a munkáltató székhelye szerint illetékes kormányhivatal járási hivatala jár el (példának okáért Budapest Főváros esetében a XIII. Kerületi Hivatal).
A baleset üzemi balesetté nyilvánítása határozattal történik. A határozatot meg kell küldeni a sérültnek, kezelőorvosának, és a keresőképtelenséget elbíráló orvosnak. A határozatnak tartalmaznia kell a baleset időpontját, és azt, hogy az milyen egészségkárosító következményekkel (pl. keresőképtelenséggel) járt. A sérült kérésére a keresőképtelenséget nem okozó munkabaleseteket is rögzítenie kell a munkáltatónak az erre a célra szolgáló nyomtatványon, és be is kell jelentenie azokat a kormányhivatalnak.
A határozat igen nagy jelentőségű, mert az üzemi balesettel összefüggésben baleseti ellátást csak az üzemi baleset tényét megállapító határozat bemutatása esetén lehet igénybe venni. Amíg a határozat nem áll rendelkezésre, a sérült munkavállaló csak az általános ellátásokat (pl. gyógyszer vásárlása térítési díjjal, baleseti táppénz helyett táppénz) veheti igénybe. Amennyiben a baleset üzemi jellegét később állapítják meg, akkor a baleseti jellegből adódó különbözetet (betegszabadságra járó távolléti díj, táppénz helyett baleseti táppénz) később megfizetik.
Az üzemi baleset elismerése iránti kérelmet a munkáltatónál működő társadalombiztosítási kifizetőhelyhez, vagy a munkáltató székhelye szerint illetékes járási hivatalhoz kell benyújtani. Fontos tudnivaló, hogy a baleset üzemiségének elismerése iránti kérelem határidőhöz kötött, a kérelmet – foglalkozási megbetegedést kivéve – a baleset bekövetkezésétől számított egy éven belül lehet benyújtani. A határidő úgynevezett jogvesztő határidő, annak elmulasztása esetén igazolási kérelemmel nem lehet élni. Ha az üzemi baleset, foglalkozási megbetegedés tényét megállapító (elutasító) határozattal a sérült nem ért egyet, ellene jogorvoslattal élhet, a határozatot tizenöt napon belül megfellebbezheti. A fellebbezést a vitatott döntést hozó igazgatási szervhez kell benyújtani, de a másodfokon eljáró szervhez kell címezni. Ha a munkáltatónál működő társadalombiztosítási kifizetőhely hozta az első fokú döntést, akkor a fellebbezést a kifizetőhely székhelye szerint illetékes kormányhivatal bírálja el. Amennyiben a kormányhivatal hozta az elsőfokú döntést, akkor a fellebbezés elbírálója Budapest Főváros Kormányhivatala lesz. Meghatározott esetben, pl. ha a kormányhivatal társadalombiztosítási kifizetőhelye hozta az elsőfokú döntést saját foglalkoztatottai esetében, akkor a fellebbezésről a Magyar Államkincstár dönt. A másodfokú döntés ellen harminc napon belül - jogszabálysértésre hivatkozással - bírósághoz lehet fordulni.
3. A munkabaleset társadalombiztosítási szempontból
Társadalombiztosítási szempontból munkabalesetnek minősül a munkavégzés során, vagy azzal összefüggésben bekövetkező baleset, vagyis ha a munkavállaló szokásos munkáját végzi, esetleg egyedi utasítást hajt végre, illetve a munkavégzéshez szükséges előkészítő és befejező műveleteket végzi.
Munkabalesetnek számít, mint a munkavégzéssel összefüggésben bekövetkező baleset a munkaközi szünetben, például ebédidőben bekövetkező sérülés is. Annak sincs kizáró hatása, ha a munkáltatónál nincs étkezési lehetőség, ezért területén kívül kell megoldani az ebédelést.
A munkavégzéssel összefüggésben bekövetkező balesetek között figyelmet érdemel a dohányzó szünetben bekövetkező sérülés, például megbotlás a kijelölt dohányzó hely padozatában. Mivel munkaidőben sem lehet teljes egészében megtiltani a dohányzást, ez a tevékenység munkavégzéssel összefüggőnek számít. Célszerű a munkáltató részéről munkafegyelmi szempontból belső utasításban, esetleg körlevélben szabályozni a dohányzó szünetek számát, időtartamát, így az esetleges baleseteknél is egyszerűen meg lehet határozni, hogy engedélyezett dohányzó szünetről, vagy azon túli, már munkahelyi fegyelmezetlenségnek minősülő esetről van szó, ami a baleseti ellátásokat kizárja.
A baleset üzemi balesetté minősítése során mind a munkáltató működési körében, mind azon kívül eső okból bekövetkező sérülés üzemi balesetté válhat, még olyan esetben is, ha például elemi csapás a baleset oka, amit a munkáltató semmiképpen nem akadályozhatott volna meg.
A munkavállaló figyelmetlensége, kapkodása, hibája, gondatlan magatartása sok esetben közrehat a baleset bekövetkezésében. Ez a körülmény azonban nem akadálya a baleset üzemivé nyilvánításának, mert az elismerést kizáró okok között ez a körülmény nem szerepel. Erre legyünk figyelemmel akkor is, ne hallgassuk el ezt a körülményt, ha sérültként kell a baleseti jegyzőkönyv felvétele során nyilatkozni, és akkor is, ha a baleset szemtanújaként kell tanúnyilatkozatot tennünk.
4. Az úti baleset
A lakásról, szállásról munkába menet, illetve onnan hazafelé menet bekövetkező balesetek akkor minősíthetők üzemi balesetté, ha a sérült a legrövidebb úton haladt, közlekedése indokolatlan megszakítása nélkül. A legrövidebb út igénybevételének megállapításánál a sérült személyes lehetőségeire figyelemmel kell lenni, például egy mozgássérült munkavállaló egész más úton képes megközelíteni munkahelyét, mint egy ilyen problémával nem küzdő személy, akinek a lépcső nem jelent akadályt.
A mindennapi élet legáltalánosabb velejáróiként a legszükségesebb teendők természetesen elvégezhetők munkába jövet, menet. Így nem minősül a közlekedés indokolatlan megszakításának a gyermek bölcsödébe, óvodába, iskolába vitele, onnan hazavitele, vagy a napi élelmiszer szükséglet beszerzése miatti útmegszakítás.
Az úti balesetről az Üzemi Baleseti Jegyzőkönyv nyomtatványt kell kiállítani. A baleset idejére, helyére, részletes körülményeire vonatkozó kérdésekre adott válaszok az eset összes körülményeire figyelemmel kell értékelni a baleset üzemivé nyilvánítása során. Önmagában az a tény, például, hogy a baleset napján a munkaidő végének munkáltató által igazolt időpontja és a baleset bekövetkezésének időpontja között hosszabb idő telt el, nem eredményezheti azt, hogy az üzemiség elismerése iránti kérelmet automatikusan el lehet utasítani. Vizsgálni kell a hosszabb időtartam okát, például az óvodás, és az iskolás gyermekért is el kellett menni útközben, és a napi vásárlást is el kellett végezni. A részletes vizsgálat során a sérült nyilatkozata mellett a lehetséges bizonyítékokat, például a szemtanúk nyilatkozatát, az elsődleges ellátást nyújtó orvosi intézmény igazolását, a sérülés ellátásának időpontját is értékelni kell.
5. Az üzeminek el nem ismerhető balesetek
A társadalombiztosítási ellátások keretében igénybe vehető baleseti ellátásokra való jogosultságnál igen nagy szerepe van a sérült magatartásának. Ezen a ponton lényeges a különbség a munkavédelmi szabályok szerint munkabalesetnek minősülő sérülés, és a társadalombiztosítási szabályok szerint üzemi balesetnek számító munkabaleset fogalom között. Munkavédelmi szempontból ugyanis munkabaleset a szervezett munkavégzés során bekövetkező sérülés annak helyétől, idejétől, és a sérült magatartásától függetlenül. Társadalombiztosítási szempontból azonban nem ismerhető el a baleset üzemi balesetnek például az engedély nélkül végzett munka, vagy a munkahelyi rendbontás során bekövetkező baleset, tehát itt a sérült magatartásának jelentősége van.
A teljes „tilalmi” lista, amelyek kizárják a baleset üzemivé nyilvánítását a következő:
• Nem ismerhető el üzemi balesetnek az a baleset, amely részben, vagy egészben a sérült alkohol vagy kábítószer általi befolyásoltsága miatt következett be. Az ittas vagy kábítószeres állapotot objektív mérési módszerrel kell megállapítani.
• A munkahelyi rendbontás során bekövetkező sérülések valamennyi munkafegyelmi vétséget magukban foglalják kezdve a munkahelyi verekedéstől az engedély nélküli munkahely elhagyásig.
• A munkahelyi feladatokhoz nem tartozó, engedély nélkül végzett munka közben bekövetkezett sérülés szintén nem ismerhető el üzemi balesetnek.
• Nem üzemi jellegű a baleset akkor sem, ha a munkavállaló a sérülést szándékosan okozta magának. Itt meg kell azonban jegyezni, hogy nem könnyű annak megállapítása, és természetesen a bizonyítása sem, hogy a baleset nem véletlenül, hanem szándékos magatartás következtében történt. Ritkán előforduló eset az az üzemiséget kizáró magatartás, amikor a hozzátartozó halálának szándékos okozása miatt nem részesülhet baleseti ellátásban a hozzátartozója halálát szándékosan okozó személy.
Egyik leggyakoribb kizáró ok a baleset üzemivé nyilvánítása körében az a magatartás, amikor a sérült a baleset bejelentésével, vagy az orvosi segítség igénybevételével szándékosan késlekedik. Ez a késedelem részben hosszabb, költségesebb gyógytartamot eredményezhet, részben bizonyos kizáró okok, például ittasság leplezését szolgálhatja. Itt sem szabad azonban pusztán a baleset időpontja, és az orvos felkeresésének időpontja közötti időtartam hosszát mechanikusan alapul venni az elutasításhoz. Igen gyakran előfordul, hogy egy átlagos élettapasztalatú személy alappal bízhat abban, hogy sérülése nem olyan súlyos, hogy azonnal orvoshoz kellene fordulnia. Bízhat abban, hogy házi gyógymódokkal javulni fog sérülése, mondjuk egy bokaficam. Ez esetben a késői orvoshoz fordulás szándékossága, mint üzemi balesetté minősítést kizáró ok, nem állapítható meg.
Végül nem ismerhető el üzemi balesetnek az a munkába menet, onnan hazafelé jövet bekövetkező sérülés, amikor a sérült nem a legrövidebb úton haladt, vagy közlekedését indokolatlanul szakította meg.
Ha a baleset üzemiségét kizáró ok áll fenn, az üzemiség elismerése iránti kérelmet elutasító határozatban ezt pontosan, az elismerést kizáró jogszabályi rendelkezések és a bizonyítékok megjelölésével meg kell indokolni. Az elutasító döntés természetesen megtámadható jogorvoslattal.
Amennyiben a fenti kizáró okok közül valamelyik bekövetkezik, a sérült kizárja magát a kedvezményes baleseti ellátó rendszerből, és csak általános ellátásokra lehet jogosult még akkor is, ha balesete munkahelyen, munkavégzés során, munkaidőben történik.
Ezen túlmenően a hozzátartozó halálát szándékosan okozó személy, ha a haláleset például a munkahelyen következett be, nemcsak a baleseti hozzátartozói nyugellátásokból, hanem az általános hozzátartozói nyugellátásokból is kizárja magát tettével.
6. A baleseti ellátások köre
Ha a sérült munkavállaló baleseti egészségügyi szolgáltatásra jogosult, akkor az üzemi baleset miatt szükséges orvosi ellátást, gyógyszer, gyógyászati segédeszköz ellátást jelentős kedvezménnyel veheti igénybe. Ha az egészségügyi szolgáltatáson a társadalombiztosítási támogatás nincs, akkor teljes (száz százalékos) támogatás jár. A baleset üzemiségét megállapító határozat kiadásáig a sérült az általános szabályok szerint veheti igénybe az egészségügyi szolgáltatást (meg kell fizetnie a díjat), majd az így kifizetett összeget az egészségbiztosítási feladatokat ellátó igazgatási szerv hivatalból, azaz kérés nélkül visszatéríti számára.
Baleseti táppénz illeti meg a sérültet az üzemi baleset miatti keresőképtelensége esetén, ha a biztosítás (pl. munkaviszony) fennállása alatt, vagy a biztosítás megszűnését követő legkésőbb harmadik napon üzemi baleset miatt keresőképtelené válik.
Keresőképtelennek tekintendő az, aki az üzemi balesettel összefüggő és gyógykezelést igénylő egészségi állapota, vagy gyógyászati segédeszköz hiánya miatt munkát végezni nem tud. A baleseti táppénz a keresőképtelenség első napjától jár, betegszabadság ebben az esetben nem állapítható meg. A baleseti táppénz jogosultság időtartama nem függ az előzetes biztosítási idő hosszától, az a keresőképtelenség idejére jár, legfeljebb egy évig, melyet az orvosszakértői szakvélemény alapján további egy évvel meg lehet hosszabbítani.
A jogosultság időtartamához a balesetet közvetlenül megelőző egy éven belül igénybevett baleseti táppénz időtartamát figyelembe kell venni. A baleseti táppénz iránti igényt a foglalkoztatóhoz kell benyújtani. Ha a foglalkoztatónál nem működik társadalombiztosítási kifizetőhely, a foglalkoztató öt napon belül köteles a kérelmet továbbítani a székhelye szerint illetékes járási hivatalhoz. A baleseti táppénz iránti igényt, ha a kérelem benyújtásakor a rendelkezésre álló adatok alapján a kérelem teljes egészében teljesíthető, nyolc nap alatt kell elbírálni. A baleseti táppénz iránti igényt visszamenőleg legfeljebb hat hónapra lehet érvényesíteni, a határozat ellen pedig jogorvoslattal lehet élni. A baleseti táppénz a saját jogú nyugdíj mellett munkát végzőket is megilleti, annak ellenére, hogy pénzbeli egészségbiztosítási járulékot nem fizetnek, így táppénzre nem jogosultak.
A baleseti táppénz mértéke, összege azonos az alapjául szolgáló napi átlagkereset száz százalékával, úti baleset esetén kilencven százalékával. Nem csökken a baleseti táppénz mértéke kórházi kezelés alatt sem, eltérően a táppénztől, amely ilyen esetben alacsonyabb mértékű.
Baleseti járadék állapítható meg az üzemi baleset miatt tartós, középsúlyos egészségromlást elszenvedő sérült részére. Baleseti járadékra az jogosult, akinek üzemi baleset következtében tizenhárom százalékot meghaladó mértékű egészségkárosodása keletkezett, de a megváltozott munkaképességű személyek ellátásai nem illetik meg. A baleseti járadéknak az egészségromlás súlyosságától függően négy fokozata van. A fokozatok száma a járadék összegének megállapítása szempontjából jelentős, illetve a legenyhébb 1. fokozat csak két évig folyósítható (kivételt képez a szilikózis és azbesztózis miatti 1. fokozat).
A baleseti járadék mértéke az alapjául szolgáló havi átlagkereset nyolc, tíz, tizenöt, illetve harminc százaléka az 1-4. fokozathoz igazodva. A baleseti járadék iránti igényt a nyugdíjbiztosítási feladatokat ellátó, lakóhely szerint illetékes járási hivatalhoz kell benyújtani, Budapesten a VIII. Kerületi Hivatalhoz. A baleseti járadék iránti igényt az üzemi baleset bekövetkezésétől számított három éven belül, foglalkozási megbetegedés esetén a foglalkozási megbetegedés megállapításától számított egy éven belül lehet benyújtani. A baleseti járadék kérelem ügyében hozott döntés (határozat) ellen jogorvoslatnak van helye.
Baleseti hozzátartozói nyugellátás illeti meg az üzemi baleset következtében elhunyt sérült hozzátartozóját. Baleseti hozzátartozói nyugellátás akkor is megállapítható, ha a sérült a baleseti táppénz folyósítása alatt nem az üzemi baleset következtében hal meg.
Baleseti hozzátartozói nyugellátásként baleseti ideiglenes özvegyi nyugdíj, baleseti özvegyi nyugdíj, baleseti árvaellátás és baleseti szülői nyugdíj igényelhető. A baleseti hozzátartozói nyugellátás nagy kedvezménye, hogy az elhunyt szolgálati idejére tekintet nélkül állapítható meg, és összege magasabb a hozzátartozói nyugellátásokénál. Ha a sérült egy évnél rövidebb szolgálati idővel rendelkezett, a nyugellátás az alapul szolgáló havi átlagkereset hatvan százaléka, amely minden egyes szolgálati idő év után egy-egy százalékkal növekszik, az átlagkeresetnél több azonban nem lehet. A baleseti hozzátartozói nyugdíj iránti igényt a lakóhely szerint illetékes járási hivatalhoz, Budapesten a VIII. Kerületi Hivatalhoz kell benyújtani. A baleseti hozzátartozói nyugdíj iránti igényt a halál bekövetkeztétől számított két éven belül lehet benyújtani. Két éven túl akkor érvényesíthető az igény, ha egykorú okirattal (pl. baleseti jegyzőkönyvvel, üzemi nyilvántartással) bizonyítható, hogy üzemi baleset történt. A baleseti hozzátartozói nyugellátással kapcsolatos döntés (határ
Míg a munkabaleset egyszeri behatásra létrejövő egészségkárosodás, addig a foglalkozási megbetegedés hosszabb időn át a munkavállalót érő hatásokból ered. A foglalkozási megbetegedés a munkavégzés, a foglalkozás gyakorlása közben bekövetkezett olyan heveny és idült, valamint a foglalkozás gyakorlását követően megjelenő vagy kialakuló idült egészségkárosodás, amely a munkavégzéssel, a foglalkozással kapcsolatos, a munkavégzés, a munkafolyamat során előforduló fizikai, kémiai, biológiai, pszichoszociális és ergonómiai kóroki tényezőkre vezethető vissza, illetve a munkavállalónak az optimálisnál nagyobb vagy kisebb igénybevételének a következménye .
Az említett tényezők között a pszichoszociális okra vezethető vissza pl. túlterhelés, időkényszer keretei között végzett munka, vagy külszolgálaton, a családtól tartósan távol történő munkavégzés, amely klinikailag megállapítható pszichés kimerüléshez, szorongáshoz, pánikbetegséghez vezetett.
A foglalkozási megbetegedések jegyzékét a foglalkozási betegségek és fokozott expozíciós esetek bejelentéséről és kivizsgálásáról szóló 27/1996. (VIII. 28.) NM rendelet 2. melléklete tartalmazza, mégpedig kóroki tényezők szerinti bontásban (kémiai, fizikai, biológiai tényezők, valamint a nem optimális igénybevételből eredő, ergonómia vagy pszichoszociális tényezők szerint).
Még egy fogalom fontos a fentiekkel kapcsolatosan az ún. fokozott expozíció. Ez vegyi anyagok vagy zaj hatása, amely a munkavállalót a munkavégzés során, a foglalkozás gyakorlása közben vagy azzal összefüggésben éri, a külön rendeletekben meghatározott biológiai (egészségügyi) határértéket meghaladja Még ha a munkavállaló szervezetére gyakorolt károsító hatás azonnal nem mutatható is ki, ennek veszélye miatt a szabályozás a foglalkozási megbetegedéshez hasonló eljárást ír elő a munkavállaló egészségének védelme érdekében.
Amennyiben az üzemorvos, szakorvos, háziorvos szerint fennáll a gyanúja annak, hogy a visszatérő betegeskedés és a foglalkozás, munkavégzés körülményei, feltételei között összefüggés állnak fenn, a munkáltató telephelye szerint illetékes fővárosi és megyei kormányhivatal járási hivatalához, mint munkavédelmi hatósághoz tehet bejelentést.
Az első észlelő orvosnak lehetősége van még a munkavállalót további vizsgálatok végzésére beutalnia anélkül, hogy bejelentést tenne. (munkáltató telephelye szerint illetékes foglalkozás-egészségügyi szakellátó helyre vagy a munkahigiénés és foglalkozás-egészségügyi szervhez irányíthatja a beteget).
Ha az érintett munkavállaló egészségi állapotának romlása a munkavégzéssel vagy a munkavégzés, munkafolyamat során előforduló kóroki tényezőkkel hozható összefüggésbe, és a foglalkozási megbetegedést nem jelentették be, a munkavállaló maga is a területileg illetékes munkavédelmi hatósághoz fordulhat.
A munkavédelmi hatóság a hozzá érkezett, a foglalkozási betegség gyanújával kapcsolatos bejelentéseket befogadja és munkavédelmi eljárást indít. A munkavédelmi eljárás keretében az orvosfelügyelő és munkabiztonsági felügyelő meghallgatják a munkavállalót, a munkáltató képviselőjét ügyfélként és a bejelentő üzemorvost tanúként.
A foglalkozási megbetegedés körülményeinek kivizsgálásába a foglalkozás-egészségügyi szolgálat orvosát, a munkáltatót vagy annak képviselőjét és a munkavállalók érdekképviseletét (munkavédelmi képviselőt) is be kell vonni, valamint a vizsgálat során a megbetegedés okainak feltárása érdekében más hatóság, illetve intézmény is megkereshető. A munkavédelmi hatóság iratokat kér be a munkáltatótól (kockázatértékelés, munkaköri leírás, korábbi üzemorvosi vizsgálatok anyaga, háziorvos megkeresése, stb.).
Ezt követően a munkavédelmi hatóság felterjeszti az ügyet Országos Közegészségügyi Intézethez (OKI) . Az OKI elbírálja a foglalkozás-egészségügyi megbetegedések bejelentésének teljes körűségét, szakmai megalapozottságát, ennek során jogosult:
• saját hatáskörben – betegség esetén – további vizsgálatokat végezni, egyes vizsgálatokat megismételni;
• szükség esetén a munkavállalót más intézménybe vizsgálatra beutalni, illetve vizsgálatát kezdeményezni;
• kiegészítő adatokat, információkat kérni, további munkahigiénés vizsgálatokat kezdeményeztetni a munkavédelmi hatóság útján;
• külső szakértőt igénybe venni .
Az OKI végül szakhatósági véleményt ad ki arról, hogy a megbetegedés foglalkozási eredetű-e vagy sem. Ha hogy a megbetegedést foglalkozásiként nyilvántartásba vette, akkor erről tájékoztatja a munkavédelmi hatóságot. Erről a tényről a munkavédelmi hatóság nyomtatványon értesíti a társadalombiztosítási kifizetőhelyet, valamint értesítést küld a munkavállalónak és a munkáltatónak. Mivel ez nem formális határozat, ellene nincs jogorvoslat.
A munkavédelem azokat az emberi szervezetet ért olyan egyszeri külső hatásokat ismeri el balesetnek, amely a sérült akaratától függetlenül, hirtelen vagy aránylag rövid idő alatt következnek. Egy ilyen váratlan esemény során nem várt és nem kívánt következményeként a munkavállaló sérülést, mérgezést vagy más (testi, lelki) egészségkárosodást, illetőleg halált szenved el. A baleset azonban csak akkor minősül munkabalesetnek, ha az szervezett munkavégzéssel összefüggésben következik be ;
Kvázi vagy majdnem baleset azok a „szerencsés” esetek, vagy más elnevezéssel „veszélyeztetések”, melyeket a balesettől kizárólag a személyi sérülés elmaradása határol el.
A munkáltatónak a személyi sérüléssel nem járó, rendellenes helyzetekben is intézkednie kell pl. a munkavégzés leállításáról, az érintettek (munkavállalók, hatókörben tartózkodók) értesítéséről; az esemény kivizsgálásáról; a munkahely, az egyéni védőeszköz, a munkaeszköz, a technológia soron kívüli ellenőrzéséről, a megelőző intézkedések megtételéről. Fontos, hogy ne csak a közvetlen okok feltárása és kijavítása történjen meg, hanem a közvetett okokra is kiterjedjen a vizsgálat.
A munkabaleset fogalma kapcsán fontos tudni, hogy mi minősül a szervezett munkavégzéssel összefüggésben állónak, ha a munkavállalót a baleset
• a munkavégzés,
• a foglalkozás körében végzett munkához kapcsolódó közlekedés,
• anyagvételezés, anyagmozgatás,
• tisztálkodás,
• szervezett üzemi étkeztetés,
• foglalkozás-egészségügyi szolgáltatás és
• a munkáltató által nyújtott egyéb szolgáltatás igénybevétele
• során éri, a baleset bekövetkezésének helyétől és időpontjától és a munkavállaló (sérült) közrehatásának mértékétől függetlenül.
Nem tekinthető munkavégzéssel összefüggésben bekövetkező balesetnek (munkabalesetnek) az a baleset, amely a sérültet a lakásáról (szállásáról) a munkahelyére, illetve a munkahelyéről a lakására (szállására) menet közben éri, kivéve, ha a baleset a munkáltató saját vagy bérelt járművével történt.
1. A munkabaleset azonnali bejelentése és kivizsgálása
A munkáltatónak minden bejelentett, illetve tudomására jutott balesetről meg kell állapítania, hogy munkabalesetnek tekinti-e. Ha nem tekinti munkabalesetnek, akkor erről és a jogorvoslat lehetőségéről a sérültet, halálos baleset esetén a hozzátartozót értesítenie kell .
A munkabaleset kivizsgálása munkabiztonsági szaktevékenység, munkavédelmi szakképesítéssel (pl. munkavédelmi technikus) vagy szakképzettséggel (pl. munkavédelmi szakmérnök, munkavédelmi szakember) rendelkező szakember végezheti el . Súlyos munkabaleset esetén a foglalkozás-egészségügyi alapszolgáltatást biztosító szolgálat orvosának részt kell venni, de egyébként is részt vehet a kivizsgálásban.
A munkáltatónak lehetővé kell tennie a munkavédelmi képviselő részvételét a munkabaleset kivizsgálásában. Célszerű a kivizsgálásba a közvetlen munkahelyi vezetők, munkatársak bevonása is.
A kivizsgálás során szükséges a baleset közvetlen és közvetett okainak feltárása egyaránt.
A munkabaleset kivizsgálása során a munkavédelmi szakembernek fel kell tárni a kiváltó és közreható tárgyi, szervezési és személyi okokat, és ennek alapján a munkáltatónak intézkedéseket kell tenni a munkabalesetek megelőzésére. A kivizsgálás eredményét munkabaleseti jegyzőkönyvben kell rögzíteni. A dokumentációban csatolni kell a munkavállaló szakmai képzettségét, a gép kezelésére való jogosultságát, az egészségügyi alkalmasságát igazoló okiratokat, a munkaeszköz üzembe helyezéséről, időszakos biztonsági felülvizsgálatáról szóló okiratokat, a kockázatértékelést dokumentáló iratokat, a fényképfelvételeket, videó felvételeket, a belső szabályzatok vonatkozó részeit. A jegyzőkönyvre a végrehajtási jogszabály iratmintát ad , amelyen kódszámokkal kell a különféle adatokat jelölni.
A munkabaleset bekövetkezésétől számított 3 év után a munkáltató a törvényben foglaltak alapján nem köteles a munkabalesetet bejelenteni, kivizsgálni és nyilvántartásba venni .
Konkrét esetben a munkavállaló ittas állapotára tekintettel a munkáltató a munkavégzéstől eltiltotta, de a munkavégzési helyen kijelölt számára egy pihenőhelyet, ahol a munkavégzés végéig tartózkodnia kell. A munkavállaló a délutáni órákban a kijelölt helyet elhagyta, és halálos balesetet szenvedett. A baleset a munkavállalót a munkahelyén a munkaviszonyával összefüggésben érte. Ebből a szempontból nincs jelentősége annak, hogy a munkából való eltiltást követően ténylegesen nem kellett munkát végeznie, mert a munkáltató utasítása folytán a munkahelyén tartózkodott.
A munkabaleset megítélése nem attól függ, hogy az a munkáltató telephelyén, vagy attól távol történik, hanem döntő ismérv a munkáltató érdekében történő munkavégzés. Ez tipikusan a telephelytől távol végzett, pl. értékesítés, kiszállítás során valósul meg. Eltérő a helyzet a más munkáltatónál végzett olyan munkavégzés esetén, amikor a munkavédelmi felelősség nem a munkaszerződésben rögzített munkáltatót, hanem a tényleges foglalkoztatót terheli. Ilyen például a munkaerő-kölcsönzés, amikor a munkavédelmi felelősség jogszabályi rendelkezés alapján a kölcsönbevevőt, vagyis a tényleges foglalkoztatót terheli.
A baleset munkavédelmi szempontú minősítése és kivizsgálása szempontjából nincs jelentősége annak, hogy a munkavállaló közrehatott annak kialakulásában, vagyis megsértett valamely munkavédelmi előírást (nem viselte az egyéni védőfelszerelést vagy maga vette le a védőburkolatot), illetve éppen ittas állapotban végezte a munkát.
Amennyiben a munkavállalót a munkahelyen munkavégzés körében érte a baleset, az munkabalesetnek minősül függetlenül attól, hogy mi képezte a baleset bekövetkezésének konkrét okát. A sérült munkabalesetben való közrehatása a munkáltató és a munkavállaló közötti munkaügyi jogvita, illetőleg társadalombiztosítási ellátással kapcsolatos megtérítési per tárgya lehet.
2. A munkabaleset nyilvántartásba vétele, bejelentése és a jegyzőkönyv megküldése
A három munkanapot meghaladó munkaképtelenséggel járó munkabalesetet a munkáltatónak nyilvántartásba kell vennie és be kell jelentenie a munkavédelmi hatósághoz.
A jegyzőkönyvet minden sérültről külön-külön kell kiállítani .
A munkáltató köteles a kivizsgálás befejezésekor, de legkésőbb a tárgyhót követő hónap 8. napjáig megküldeni a jegyzőkönyvet:
- a sérültnek, halála esetén hozzátartozójának;
- a halált, illetve a három munkanapot meghaladó munkaképtelenséget okozó munkabalesetről a munkabaleset helyszíne szerint illetékes munkavédelmi hatóságnak, illetve bányafelügyeletnek;
- a társadalombiztosítási kifizetőhelynek, vagy a fővárosi és megyei kormányhivatal egészségbiztosítási pénztári feladatkörében eljáró járási (fővárosi kerületi) hivatalának;
- speciális esetekben, pl. külföldi kiküldetés, külszolgálat, munkaerő-kölcsönzés, kirendelés a kölcsönbeadó, kirendelő munkáltatónak .
Súlyos munkabaleset esetén az előzőekben írt határidő indokolt esetben 30 nappal meghosszabbítható. A súlyos munkabalesetről készített jegyzőkönyvnek a munkavédelmi hatósághoz történő megküldésekor másolatban mellékelni kell a munkáltatói balesetvizsgálat teljes dokumentációját.
Súlyos az a munkabaleset, amely a sérült halálát, a sérült magzata vagy újszülöttje halálát, valamely érzékszerv, érzékelő képesség, illetve a reprodukciós képesség elvesztését vagy jelentős mértékű károsodását, életveszélyes sérülést, egészségkárosodást okoz; a sérült önálló életvezetését gátló maradandó károsodását idézi elő, hüvelykujj vagy kéz, láb két vagy több ujja nagyobb részének elvesztését, továbbá ennél súlyosabb csonkulást okoz, a beszélőképesség elvesztését vagy feltűnő eltorzulást, bénulást, illetőleg elmezavart eredményez.
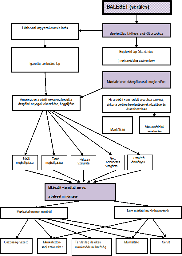
Az alábbi folyamatábrán összefoglaljuk baleset esetén követendő eljárást:

3. Javító és megelőző intézkedések
A munkabalesetek kivizsgálása, a közvetlen és közvetett okok feltárása alapján a hasonló balesetek elkerülése érdekében javító, megelőző intézkedéseket kell hozni a munkáltatónak.
Kötelező az intézkedés, amennyiben a munkahely, az egyéni védőeszközt a munkaeszköz, a technológia rendeltetésszerű alkalmazás során közvetlenül veszélyeztette (baleset bekövetkezésében szerepet játszott) a munkavállaló egészségét és biztonságát, soron kívüli ellenőrzés elvégzése.
Ellenőrizni szükséges, hogy a kockázatfelmérés és –értékelés során a munkabalesethez vezető okokra kiterjedt-e a szakemberek figyelme, illetve ha nem, akkor ezek elemzése is szükséges.
Például ha a munkavállaló térdre esett és térdsérülést eredményezett, akkor vizsgálandó, hogy a pillanatnyi egyensúlyvesztése egészségi ok vagy külső ok, pl. az egyenetlen, csúszós padló következménye-e. A helyi körülmények alapján azonosítani lehet, hogy a baleset egyedi eset, vagy többször is előfordul hasonló esemény. Utóbbi esetben célszerű ellenőrizni, hogy csúszásmentes védőlábbelit juttattak-e a munkavállalók az érintett üzemi területen.
A megelőzés szempontjából fontos, hogy a munkabaleseti események minél szélesebb körben ismertté váljanak, ezért fontos, hogy
- a munkavédelmi képviselő részt vegyen a munkabaleset kivizsgálásában;
- az azonos, vagy hasonló munkafeladatokat végzőkkel megismertessék a baleset tényállását, a közvetlen és közvetett okokat;
- a munkavédelmi oktatási tematikába beépüljön a baleset tanulságainak bemutatása;
- a vállalaton belül széles körben megismerjék a baleseti eseményeket.
4. Munkavállalói kötelezettségek
A munkavállalókat is terhelik munkavédelmi kötelezettségek, amelyek egyik célja éppen a munkabalesetek elkerülése. Ennek érdekében kötelesen a biztonságos munkavégzésre alkalmas állapotban, a munkavédelemre vonatkozó szabályok, utasítások megtartásával, a munkavédelmi oktatásnak megfelelő munkavégzésre, a munkatársaikkal kapcsolatos együttműködési kötelezettség teljesítésére.
A munkavállaló köteles akár a munkáltató utasításának teljesítését is megtagadni, ha azzal más személy életét, egészségét vagy testi épségét közvetlenül és súlyosan veszélyeztetné, azaz, ha munkabaleset bekövetkezésének veszélyét észleli Emellett, ha munkabaleset következett be, nem szabad elfeledni a további kötelezettségeket sem:
- a veszélyt jelentő rendellenességről, üzemzavarról a munkáltatót azonnal tájékoztatni, a rendellenességet, üzemzavart tőle elvárhatóan megszüntetni, vagy erre intézkedést kérni a felettesétől;
- a balesetet, sérülést, rosszullétet azonnal jelenteni.
A jelentéstételi kötelezettség terheli a sérültet, és a balesetet észlelő más személyt is. A jelentést a munkát közvetlenül irányító személy felé kell megtenni. .
5. Vitás kérdések a munkabaleset kapcsán
A munkabalesetek felvetik a munkáltató felelősségét, előfordul a fenti, bejelentési, kivizsgálási, nyilvántartási kötelezettségek teljesítésének elmulasztásával a baleset eltusolására történő törekvés. Ugyanakkor a munkavállaló is mulaszthat.
A tisztázásra szoruló leggyakrabban előforduló kérdések a következők:
- a munkáltató nem ismeri el a balestet munkabalesetnek,
- vitatható, pontatlan a munkabaleseti jegyzőkönyv tartalma,
- a munkavállaló megszegi jelentéstételi kötelezettségét.
a) A munkabalesetként történő elismerés
A munkáltatónak minden bejelentett, illetve tudomására jutott balesetről meg kell állapítania, hogy munkabalesetnek tekinti-e . Ettől függ, hogy bejelenti-e vagy sem a munkabalesetet, továbbá az esetleges kártérítési és a munkavédelmi hatósági eljárásban megállapított felelőssége (bírságolása mértéke). Ha az esetet nem tekinti munkabalesetnek, akkor erről és a jogorvoslat lehetőségéről a sérültet, halálos baleset esetén a hozzátartozót értesítenie kell annak érdekében, hogy felléphessen, ami későbbi kártérítési igényét is megalapozza.
Ha tehát a sérült a munkáltatónak a munkabaleset bejelentésével, kivizsgálásával kapcsolatos intézkedését vagy mulasztását sérelmezi, illetve ha a munkavállaló vitatja a sérülés súlyosságával kapcsolatos munkáltatói megállapítást, elektronikusan vagy egyéb úton a területileg illetékes munkavédelmi hatósághoz fordulhat. Ezt az ún. bejelentőlap kitöltésével teheti meg .
A munkavállaló bejelentése alapján a munkavédelmi hatóság hivatalból jár el, megvizsgálja a munkabaleset körülményeit és minősíti azt; továbbá az esetleges szankciókat kiszabja a munkáltatóval szemben .
b) A jegyzőkönyv tartalmának pontatlansága
Az előzőekkel összefügg a munkabaleseti jegyzőkönyv tartalma. Abban fel kell tüntetni a baleset körülményeit, okait, s ennek kapcsán kiderülhet, hogy a munkáltató esetleg nem tett eleget valamely munkavédelmi kötelezettségének. Ebből eredően különféle felelőssége megállapítására kerülhet sor (ld. az alábbi fejezeteket).
c) A jelentéstételi kötelezettség megszegése
Ha a sérült neki felróható okból a baleset jelentésével kapcsolatos kötelezettségének nem tesz eleget, ennek következménye, hogy a bizonyítási kötelezettség megfordul: nem a munkáltatónak kell bizonyítania, hogy a baleset nem munkabaleset volt, hanem őt terheli annak bizonyítása, hogy a baleset a munkavégzés során vagy azzal összefüggésben történt .
Ha az érintett munkavállaló egészségi állapotának romlása a munkavégzéssel vagy a munkavégzés, munkafolyamat során előforduló kóroki tényezőkkel hozható összefüggésbe, és a foglalkozási megbetegedést a munkáltató nem jelentette be, a munkavállaló – vagy halála, jogérvényesítést korlátozó állapota esetén hozzátartozója – a területileg illetékes munkavédelmi hatósághoz fordulhat.
I. A kártérítés megállapítása során a bíróság által vizsgálandó kérdések
1.1 A munkáltató kártérítési felelőssége elbírálásánál figyelembe veendő kérdéseket, azok megítélésének sorrendjét és szempontjait a munkáltatónak a munkavállalója egészségi állapotában bekövetkezett károkért fennálló felelőssége egyes kérdéseiről című 1/2018. (VI.25.) KMK vélemény tartalmazza átfogóan. Eszerint elsődlegesen az vizsgálandó, hogy a kár a munkavégzéssel összefüggött-e, ez után vizsgálható, hogy a kár okozati összefüggésben van-e a károkozó körülménnyel, majd, hogy fennállnak-e olyan mentesülési okok, amelyek a munkáltató kárfelelősségét kizárják, vagy a felek közötti kármegosztásra alapot adnak.
1.2 A munkaviszonnyal való összefüggés.
A munkavállaló bizonyítja a munkaviszony fennállását, a kárát, továbbá a kárnak a munkaviszonnyal való okozati összefüggését. A munkaviszonnyal való összefüggés akkor állapítható meg, ha a felek között munkaviszony áll, vagy állt fenn, és a munkavállalót ért kár valamilyen formában összefüggésben áll e jogviszonnyal. Ennek megítélésénél a munkaviszony időtartamának nincs jelentősége. A munkaviszonnyal való „részleges összefüggés” nem lehetséges. Amennyiben a munkaviszonnyal összefüggés nem bizonyított, a kereset elutasításának van helye. (1/2018. (VI.25.) KMK vélemény I. 1.)
1.3 A károkozó körülmény és a kár ok-okozati összefüggése.
Az okozati összefüggés akkor állapítható meg, ha az általános élettapasztalat szerint az adott körülmény alkalmas volt a kár mint eredmény létrehozására. (1/2018. (VI.25.) KMK vélemény I. 2.)
1.4 A kártérítési felelősség jogalapja, aránya
A kárviselés arányát a természetes kórokú és a munkahelyi eredetű egészségkárosodás egymáshoz viszonyított aránya szerint kell meghatározni. Ha a munkavállaló egészségi állapota, fogyatékossága, szervezetének valamely sajátossága vagy adottsága számára egyébként nem okozott jövedelemcsökkenést, és a jövedelemcsökkenésben mutatkozó kár a munkaviszonyával összefüggésben következett be, a munkáltató a teljes kárért felel. (1/2018. (VI.25.) KMK vélemény I. 3-4.)
1.5 Ellenőrzési kör
A következő vizsgálandó téma, hogy a kár oka a munkáltató ellenőrzési körébe esett-e. Az ellenőrzési körön kívül esik mindaz a körülmény, amelyre a munkáltatónak nincs semmilyen ráhatása, befolyásolási lehetősége (1/2018. (VI.25.) KMK vélemény II. 1.)
1.6 A károsult elháríthatatlan magatartása
A munkáltató az ellenőrzési körén belül eső körülmény miatt keletkezett kárt akkor nem köteles megtéríteni, ha bizonyítja, hogy azt kizárólag a károsult elháríthatatlan magatartása okozta. A munkáltató ellenőrzési körébe tartozik a feladatainak ellátása, az ezzel összefüggő személyi magatartás, a munka megszervezése; a termeléshez (munkavégzéshez) szükséges anyag, felszerelés, berendezés, energia tulajdonsága, állapota, mozgatása, működése, általában a termelés kockázata. Általában a munkáltató ellenőrzési körébe tartozik továbbá a telephelyen (székhelyen, stb.) kívül végzett munka kijelölt, körülhatárolt helyszíne, ideértve annak adottságait; a munkavégzés tárgyául szolgáló dolog, növény, állat, talaj, valamint a munkáltató által üzemben tartott, vagy ténylegesen használt járművel, annak a munkáltató által megbízott vezetője magatartásával, mulasztásával összefüggő körülmény. A közlekedéssel összefüggő – előbbieken kívüli – körülmények általában nem tartoznak a munkáltató ellenőrzési körébe. (1/2018. (VI.25.) KMK vélemény II. 2.)
További feltétel, a hogy a munkáltatónak az ellenőrzési körén kívül eső körülménnyel nem is kellett számolnia, és nem is volt tőle elvárható, hogy a károkozó körülmény bekövetkezését elkerülje vagy a kárt elhárítsa. A „nem kellett számolnia” feltétel alkalmazásakor a bíróság arról dönt, hogy a munkáltató milyen gondosságot tanúsított, a jogainak gyakorlása és a kötelezettségeinek teljesítése során észszerűen számolhatott-e a károkozó körülmény valószínű bekövetkezésével. A károkozó körülmény nem minősül elháríthatónak, ha a munkáltató átlagos erőfeszítéssel, a technika átlagos eredményeinek felhasználásával nem befolyásolhatta annak keletkezését, vagy kiküszöbölését. (1/2018. (VI.25.) KMK vélemény II. 3-4).
1.7 Ezt követően az vizsgálandó, hogy a kár bekövetkezésében volt-e szerepe a kárt szenvedett munkavállaló kizárólagos és elháríthatatlan magatartásának.
Ennek megállapításánál nincs jelentősége, hogy e magatartás a munkavállaló részéről vétkes (szándékos vagy gondatlan) volt-e, vagy nem terhelte vétkesség; pusztán a közrehatás ténye megalapozza a munkáltató mentesülését. Ha a kár bekövetkezése nem kizárólag a munkavállaló magatartására vezethető vissza, a munkáltató a felelősség alól nem mentesülhet (1/2018. (VI.25.) KMK vélemény II. 5). (Más kérdés, hogy kármegosztásnak helye lehet).
1.8 A kártérítés mértéke
Ha a munkáltató kárfelelőssége az előző pontokban foglaltak szerint fennáll, a kár mértékét érintően még vannak további kimentési lehetőségei. Főszabály szerint ugyanis a munkáltató felelőssége a kár teljes összegére nézve áll fenn. Ám mentesülhet a kár vagy egy részének egy részének megfizetése alól mentesül, ha bizonyítja, hogy
a) az a károkozás idején nem volt előre látható, vagy
b) a kárt részben a munkavállaló vétkes magatartása okozta, vagy
c) a kár vagy egy része abból származott, hogy a munkavállaló a kárenyhítési kötelezettségének nem tett eleget.
Az előreláthatóság alapján a munkáltatónak a károkozás időpontjában nem a pontos kárösszeget, hanem a kár nagyságrendjét és fajtáját kell előrelátnia. Egészségkárosodás esetén a munkáltató kártérítési felelősségét már a kár ezen típusának előreláthatósága is megalapozza.
A munkáltató nem felel azért a kárért, amely a munkavállaló vétkes magatartásának (közrehatásának) következménye. A munkavállaló terhére csak az ő vétkes magatartásával összefüggő kár értékelhető.
A munkavállaló szándékosan nem tesz eleget a kárenyhítési kötelezettségének, ha az egészségi állapotát és az egyéb körülményeket, például életkora, szakképzettsége, átlagos közlekedési feltételekkel megközelíthető munkahely megléte stb. figyelembe véve a munkaerejét nem, vagy nem a tőle elvárható mértékben, módon hasznosítja. A kárenyhítési kötelezettség teljesítésének elmulasztását a munkáltatónak kell bizonyítani. (1/2018. (VI.25.) KMK vélemény III.).
A fenti szempontok gyakorlati alkalmazására adnak példát az alábbi jogesetek.
II. Munkabaleset miatti kártérítési felelősség
2.1 Mentesül a munkáltató a kárfelelősség alól, ha a munkavállaló nem tudja bizonyítani, hogy az őt ért kár nem a munkavégzéssel összefüggésben következett be. Ez volt a fő kérdés abban a perben, mely egy orvoslátogató ügyében indult, akinek állítása szerint pszichés állapota a munkáltató által tanúsított magatartással, volt összefüggésbe hozható, ami kihatott gerincelváltozására is, állapotának rosszabbodását eredményezve. A Kúria kimondta, hogy ennek bizonyítása nem történt meg, továbbá, hogy a munkavállaló alaptalanul sérelmezte a per elhúzódását figyelemmel arra, hogy ahhoz maga is hozzájárult. (Mfv.I.10.044/2018. számú ügy) (2018. június 12.)
2.2 A munkavédelmi kárfelelősségi ügyekben a felelősség megállapításával kapcsolatosan a Kúria általános érvénnyel szegezte le, hogy a bíróság a szükséges különleges szakértelem hiányában nem dönthet a munkáltató kárfelelősség alóli mentesüléséről, ez tehát mindig szakértői vélemény alapján ítélendő meg (BH 2019.56. II. pont).
2.3 A munkáltató akkor is mentesül a kárfelelősség alól, ha ellenőrzési körébe nem tartozó körülményre vezethető vissza a kár bekövetkezése. Ezzel kapcsolatos kérdés merült fel egy ügyben, amelynek alapjául szolgáló tényállás szerint egy szőlőben dolgozó munkavállaló az őt ért méhcsípés miatt elhalálozott, mivel ez nála allergiás reakciót váltott ki. A kérdés lényege, hogy a rovarcsípés a szüretelés során a munkáltató ellenőrzési körén kívül eső körülményként értékelendő-e. Azonban, mivel az adott esetben a felülvizsgálati kérelem az ellenőrzési körre vonatkozó felülvizsgálati támadást nem tartalmazott, ennek hiányában a Kúria az erről szóló döntést sem vizsgálhatta. Ezért az ügy az alacsonyabb szinten eljáró bíróságok következtetése alapján zárult, mely szerint a rovarcsípés a munkáltató ellenőrzési körén kívül eső körülményként értékelendő. (Mfv.I.10.519/2017) (2018. október 9.)
Az ellenőrzési kör alatt minden olyan objektív tényt és körülményt érteni kell, amelynek alakítására a munkáltatónak lehetősége van. Ennek értékelése során a baleset közvetlen okát és a balesethez vezető egész munkafolyamatot vizsgálni kell: a munkamódszer megválasztását, az ahhoz biztosított munkaeszközt, a munkavállalói létszámot, szakismeretet, mert ezek biztosítása a munkáltató kötelezettsége, így arra befolyása, ráhatása van. Adott esetben ezen érvelés alapján állapította meg a bíróság a munkáltató felelősségét abban az esetben, amikor egy munkavállaló a munkavédelmi előírásokat megszegve, a fafeldolgozó gépbe belenyúlva kézsérülést szenvedett. A szakvélemény ugyanis rögzítette, hogy nem működtethető olyan fafeldolgozó gép, ahol az akaratlagos benyúlás ellen nincs teljes védelem, azaz, amelynek műszaki megoldásai lehetővé teszik a szabálytalan használat lehetőségét. A munkaeszköz mozgó részeit el kell látni biztonsági berendezéssel, amely elhatárolja a veszélyes teret, vagy leállítja a veszélyes rész mozgását a veszélyes tér elérése előtt. (Mfv.I.10.372/2017. számú ügy I.) (2018. május 17.)
Az ellenőrzési körbe tartozást állapította meg a bíróság abban az esetben, amikor a kéményseprőként alkalmazott munkavállaló a lakosság által rendelkezésre bocsátott létrát használta, mely kicsúszott alóla és lábtörést szenvedett. A munkáltató kötelezettsége a munkavégzés körülményeihez igazodó, illetve az azzal összefüggő veszélyek figyelembe vételével megfelelő munkaeszközöket biztosítani a munkavállalók részére. A tanúk vallomása alapján a munkamegtagadás lehetőségének körülményei nem voltak tisztázottak. A perbeli balesetnek a Kúria szerint így nem csak az volt az oka, hogy a munkavállaló nem megfelelő megoldást választott a munka elvégzéséhez, hanem ehhez hozzájárult a munkáltatónál kialakult következetlen gyakorlat és a nem egyértelmű utasítás is (Mfv.I.10.338/2017. számú ügy) (2018. május 11.)
2.4 A munkáltató mentesülésének további oka lehet a munkavállaló kizárólagos és elháríthatatlan károkozó magatartása. Ezzel kapcsolatosan a Kúria kimondta, hogy a munkáltató az őt terhelő bizonyítási kötelezettség folytán akkor sem zárható el annak bizonyításától, hogy a kárt kizárólag a károsult elháríthatatlan magatartása okozta, ha a balesetnek nem volt szemtanúja. (BH 2019.56. I. pont).
Szintén a fenti témával kapcsolatos az az ítélet, mely szerint – egyfelől – a munkavállaló kizárólagos és elháríthatatlan magatartása a baleset bekövetkezésénél nem állapítható meg, ha a munkáltató nem tett eleget az egészséges és biztonságos munkavégzés biztosítására vonatkozó jogszabályi előírásoknak. Ha pedig a baleset bekövetkezésének pontos oka a rendelkezésre álló adatok alapján nem határozható meg, úgy nem vonható le következtetés arra, hogy a baleset kizárólag a károsult elháríthatatlan magatartása miatt következett be (Mfv.I.10.291/2018. számú ügy). Ezért ez utóbbi körülmény mindig – szakértő bevonásával – vizsgálandó a perekben. Adott esetben egy gépkezelő kézsérülése miatti perben a Kúria a következők tekintetében írta elő bizonyítási eljárás lefolytatását. Értékelni szükséges, hogy a munkavállaló által használt eszköz megfelelt-e a munkafolyamathoz előírtnak, illetve miért volt szükség arra, hogy saját szerszámát vigye a munkaterületre, hogy a részére biztosított védőeszköz (kesztyű) anyaga, minősége megfelelt-e a szakmai elvárásoknak, és ha igen, hogyan fordulhatott elő, hogy az azt használó munkavállaló mégis súlyos sérülést szenvedett. (2019. április 11.)
A munkáltató által fuvarozás céljából rendelkezésre bocsátott jármű – az elégtelen karbantartás miatt – nem rendelkezett megfelelő hatékonysággal működő fékkel, a munkáltató a tapasztalatlan gépkocsivezetőt egyedül küldte hosszabb külföldi útra. A munkavállaló közúti balesetet szenvedett, melynek következtében a helyszínen életét vesztette. Az alperes munkáltató a felülvizsgálati kérelmében állította, hogy a baleset kizárólag – vagy legalábbis nagyobb részben – a munkavállaló magatartására vezethető vissza, mindez azonban az eljárás során nem került bizonyításra. Mindezek miatt pedig a munkáltató a kártérítési felelősség alól nem mentesülhet, és a nagyobb mértékű sérülti közrehatás megállapításának nem volt jogszabályi alapja. (Mfv.I.10.445/2017.) (2018. augusztus 28.)
1.5 Nem a jogalapot, hanem a kártérítés mértékét érintik a következő jogesetek.
A kártérítés mértékét befolyásolja a felek közötti kármegosztás mértéke. A korábban említett, fafeldolgozó gépbe történő szabálytalan belenyúlásból eredő kézsérüléssel kapcsolatos ügyben a bíróság megállapította, hogy a munkáltató oldalán megállapítható munkavédelmi kötelezettségszegések (ti. hogy volt elvi lehetőség a működő gépbe való belenyúlásra) „közvetett okként” közrehatottak a balesete bekövetkezésében, annak ellenére, hogy a baleset közvetlen oka a felperes elővigyázatosságot figyelmen kívül hagyó szándékos magatartása volt. A kárenyhítési kötelezettség megsértése esetén előfordulhat, hogy a munkáltató a munkavállaló elmaradt jövedelmét nem teljes mértékben, avagy a balesetben történő közrehatása mértékétől eltérően köteles megtéríteni (Mfv.I.10.372/2017. számú ügy II.) (2018. május 17.)
Az ún. később bekövetkező események, amelyek a jogsértést követően, a károkozó akaratán kívül, tőle függetlenül megváltoztatják az okozott sérelem jellegét, mértékét, az adott ügy elbírálásakor nem esnek a károkozó terhére (Mfv.I.10.679/2017. ). Ezt a Kúria egy olyan ügyben állapította meg, amikor az útkezelő szakmunkás (felperes) az irodai lépcsőn elcsúszva térdsérülést szenvedett, mely miatt nehézgépkezelői munkakört nem tudott ellátni, alkalmatlansága miatt a munkáltató neki felmondott. A Kúria érvelése szerint önmagában azon hivatkozás, hogy a felperes állapotában esetleg rosszabbodás várható, további (nem vagyoni) kártérítés iránti igényt nem alapozhat meg. (2018. december 13.)
III. Foglalkozási megbetegedéssel összefüggő kárfelelősség
A munkavállaló egészsége sérülése általában egyártelmáen besorolható a foglalkozási megbetegedés vagy a munkabaleset esetkörébe, kivételes esetben azonban előfordulhat, hogy szakértő igénybevétele szükséges a foglalkozási megbetegedés és a munkabaleset fogalmak közötti „átfedés” feloldására (Mfv.III.10.137/2018.). Ilyen esetről szólt az a peres ügy, amelynek tényállása szerint egy mezőgazdasági segédmunkás napszúrás és hőguta következtében kialakult keringési és légzési elégtelenségben hunyt el. Kérdésként merült fel, hogy a halál oka munkabalesetből vagy foglalkozási megbetegedésből származott-e, tekintve, hogy a hőguta, majd a halál viszonylag rövid időn belül alakult ki. A Kúria rámutatott: munkabaleset a munkavállaló szervezetét a szervezett munkavégzés során, vagy azzal összefüggésben ért olyan egyszeri külső hatás, amely a sérült akaratától függetlenül hirtelen vagy aránylag rövid idő alatt következik be, és sérülést, mérgezést, egészségkárosodást, vagy halált okoz. A foglalkozási megbetegedés a munkavégzés, a foglalkozás gyakorlása közben bekövetkezett olyan heveny és idült, valamint a foglalkozás gyakorlását követően megjelenő vagy kialakuló idült egészségkárosodás, amely a munkavégzéssel a foglalkozással kapcsolatos a munkavégzés a munkafolyamat során előforduló fizikai, kémiai, biológiai, pszichoszociális és ergonómiai kóroki tényezőkre vezethető vissza, illetve a munkavállalónak optimálisnál nagyobb vagy kisebb igénybevételének a következménye. Mivel a jogszabályi definíciók szerint a baleset is bekövetkezhet „aránylag rövid idő alatt”, a foglalkozási megbetegedés pedig lehet heveny, azaz hirtelen fellépő, ezért ez esetben annak eldöntése, hogy a hőguta miatti halál melyik fogalom tárgykörébe esik, orvosszakmai kérdés, amelyet szakértőnek kell eldöntenie. (2019. március 7.)
IV. Társadalombiztosítási megtérítési igény
A társadalombiztosítási szerv (alperes) a munkáltatót (felperest) az általa villamos hálózat karbantartó munkakörben foglalkoztatott személy munkabalesetével összefüggésben felmerült egészségbiztosítási ellátások megtérítése címén 2.748.933 forint és kamata megfizetésére kötelezte. A határozat indokolása szerint a baleset amiatt következett be, hogy a felperes a kockázatértékelés alapján nem biztosított biztonságos munkaeszközt a munkavégzéshez. A felperes keresetében a társadalombiztosítási határozat hatályon kívül helyezését arra hivatkozva kérte, hogy a határozatban felsorolt munkavédelmi szabályokat betartotta, a baleset kizárólag a sérült figyelmetlensége – tehát munkavédelmi szabályszegése – miatt következett be. A Kúria szerint nem terheli a foglalkoztató a munkavállaló balesetével összefüggésben felmerült társadalombiztosítási szolgáltatásokért megtérítési kötelezettség, ha a balesetelhárító, vagy egészségvédő óvintézkedést kizárólag maga a balesetet szenvedett munkavállaló mulasztotta el. A foglalkoztató munkavédelmi szabályszegése, mulasztása egyrészt önmagában a munkahelyi baleset bekövetkeztének tényével nem támasztható alá, másrészt azzal sem, hogy ha a foglalkoztató egy munkahelyi baleset bekövetkezte után, annak következményeit levonva, a hasonló balesetek elkerülését biztosítandó, intézkedéseket tesz, így pl. a baleset körülményeit, okát, megelőzési módozatait munkavédelmi oktatás keretében ismerteti, belső szabályzatát, utasítását módosítja. ( Mfv.III.10.354/2018.)
V. A kártérítés mértéke meghatározásánál figyelembe veendő szempontok
A Kúria Közigazgatási-Munkaügyi Kollégiuma a munkáltató egészségkárosodásért fennálló kártérítési felelőssége összegszerűségének egyes kérdéseiről című 3/2018. (IX.17.) KMK véleményben felsorolta a mérték megállapításánál figyelembe veendő szempontokat, melyek a következők.
1. A munkaviszony körében elmaradt jövedelem megállapításánál a számítás alapját a károsult havi átlagjövedelme képezi.
2. A munkavállaló elmaradt jövedelmét a munkáltató által ténylegesen kifizetett összegek alapján kell figyelembe venni.
3. Az elmaradt jövedelembe be kell számítani azt a juttatást is, amelyet a munkáltató a munkavállalói részére a káreseményt követően folyósít.
4. A károsult jövedelemkiesését a károsodást megelőző zárt egy év adatai alapján képzett havi átlagjövedelmének alapulvételével kell meghatározni.
5. Az elmaradt jövedelmet abban a pénznemben kell vizsgálni, amelyben ahhoz a károsult hozzájutott. Részben, vagy egészben külföldi pénznemben fizetett jövedelmet ennek megfelelően külföldi pénznemben kell megítélni.
6. A károkozó köteles megtéríteni a károsult rendkívüli munkateljesítménnyel elért jövedelmét.
7. A károsult költségeit a károkozó a teljes kártérítés elve alapján köteles megtéríteni.
8. A társadalombiztosítás által nyújtott térítésen, illetve szolgáltatáson túlmenően is érvényesíthető költség iránti igény. Ennek összege nem irányulhat a kellő mértéktartást meghaladó igények kielégítésére.
9. Házastárs, más hozzátartozó által ellenérték nélkül végzett munka nem szolgálhat a kárért felelős munkáltató javára.
10. Az indokolt közlekedési költséget, ideértve a gépjármű beszerzésének költségét, a kárért felelős munkáltató köteles megtéríteni.
11. A munkáltató a munkavállaló hozzátartozójával szemben abban az esetben tartozik kártérítési felelősséggel, ha e felelőssége a munkavállalóval szemben fennáll.
A károsulttal közös háztartásban élő hozzátartozó a kárát – annak jellegétől függően – önállóan, vagy a perben félként érvényesítheti a munkáltatóval szemben.
12. Az eltartott hozzátartozó részére megállapított tartást pótló járadék célja a káresemény előttinek megközelítőleg megfelelő életszínvonal biztosítása.
A tartást pótló járadékra jogosult szülőt terheli a kárenyhítési kötelezettség.
13. A kártérítés, a jövedelempótló járadék összegének meghatározásánál (járadékalap) a károsultnak a károsodás bekövetkezte előtti jövedelméből kell kiindulni.
14. A jogosultat terhelő, a jövedelemszerzésre vonatkozó kárenyhítési kötelezettség teljesítését az igazoltan keresőképtelen állapota időtartamának figyelmen kívül hagyása mellett kell vizsgálni. A kárenyhítési kötelezettség elmulasztását a munkáltató bizonyítja.
15. Keresetveszteségi (jövedelempótló) járadék a károsult tartásának kiegészítése, pótlása céljából állapítható meg.
16. A járadék iránti igény az általános elévülési időn belül érvényesíthető.
17. A kártérítés módosításának alapjául szolgáló munkabérváltozás mértékének meghatározásánál nem az összehasonlítható munkavállalók részére ténylegesen kifizetett munkabéreket, hanem a náluk megvalósult bérfejlesztés mértékét kell figyelembe venni.
18. Általános kártérítés abban az esetben állapítható meg, ha nyilvánvalóvá válik, hogy a kár mértéke nem számítható ki.
19. A megállapított kártérítés módosítására irányuló keresetet megalapozhatja különösen a munkáltatónál megvalósult bérfejlesztés, bércsökkentés; a károsult állapotában, egyéb körülményeiben bekövetkezett változás.
20. A kártérítés iránti követelés elévülése a károsodás bekövetkezésével, a kártérítés iránti követelés esedékessé válásával megkezdődik. Az elévülés nyugvására és megszakítására a polgári jogi szabályokat kell alkalmazni.
A munkavédelmi szabályozás alapelve, hogy elsődlegesen a munkáltató biztosítja az egészséget nem veszélyeztető és biztonságos munkavégzés követelményeit. Ebben természetesen a maguk részéről a munkavállalók is kötelesek közreműködni (pl. az utasításokat betartani, a védőeszközöket alkalmazni), de a főfelelősség mindenképpen a munkáltatót terheli. E felelőssége objektív, abban az esetben is fennáll, ha a munkavállaló nem tesz eleget saját kötelezettségeinek.
A munkáltató széleskörű felelősségéből következik, hogy az egészséget nem veszélyeztető és biztonságos munkavégzés követelményei megvalósításának konkrét, az adott munkahely sajátosságaihoz igazodó módját saját maga határozhatja meg. E jogosultságának csupán a jogszabályok és szabványok szabnak keretet, valamint az az előírás, hogy a munkáltatói feladatok teljesítésével összefüggésben keletkező költségeket és egyéb terheket nem háríthatja át a munkavállalóra. [Mvt. 2. §] A munkáltató által megválasztható lehetőségek további korlátja, hogy az egészséget nem veszélyeztető és biztonságos munkavégzés követelményeinek teljesítése helyett a munkáltató pénzbeli vagy egyéb megváltást a munkavállalónak nem adhat [Mt. 18. § (2) bekezdés].
A munkáltató ezen kötelezettsége a gyakorlatban számtalan, a munkabiztonságot, illetve a munkahigiénét érintő részfeladat végrehajtásában nyilvánul meg. Ezek felsorolásszerűen:
- a munkáltató köteles előzetes és ismétlődő kockázatértékelést alkalmazni, azaz értékelni a munkavállalók egészségét és biztonságát veszélyeztető kockázatokat [Mvt. 54. § (2) bekezdése],
- köteles egységes és átfogó megelőzési stratégia kialakítására, amely kiterjed a munkafolyamatra, a technológiára, a munkaszervezésre, a munkafeltételekre, a szociális kapcsolatokra és a munkakörnyezeti tényezők hatására [Mvt. 54. § (1) bekezdés g) pont];
- köteles a szükséges utasításokat és tájékoztatást kellő időben a munkavállalók részére megadni [Mvt. 54. § (1) bekezdés i) pont];
- köteles őket munkavédelmi oktatásban részesíteni [Mvt. 55. § (1) bekezdés];
- köteles rendszeresen meggyőződni arról, hogy a munkakörülmények megfelelnek-e a követelményeknek, és a munkavállalók ismerik, illetve megtartják-e a rájuk vonatkozó rendelkezéseket [Mvt. 54. § (7) bekezdés b) pontja];
- köteles a munkavégzés körülményeihez igazodó, illetve az azzal összefüggő veszélyek figyelembevételével megfelelő munkaeszközöket biztosítani a munkavállalók részére [Mvt. 54. § (7) bekezdés c) pontja];
- köteles biztosítani a védőeszközök rendeltetésszerű használhatóságát, védőképességét, kielégítő higiénés állapotát, szükséges tisztítását, karbantartását (javítását), pótlását [Mvt. 54. § (7) bekezdés g) pontja];
- köteles ingyenesen biztosítani a munkavállaló előzetes és rendszeres munkaköri alkalmassági vizsgálatát [Mvt. 58. §, a munkaköri, szakmai, illetve személyi higiénés alkalmasság orvosi vizsgálatáról és véleményezéséről szóló 33/1998. (VI. 24.) NM rendelet];
- köteles a tudomására jutott rendellenességet, illetve a munka egészséget veszélyeztető és nem biztonságos végzésével kapcsolatos bejelentést haladéktalanul kivizsgálni, a szükséges intézkedéseket megtenni, az érintetteket értesíteni, és közvetlen veszély esetén a munkavégzést leállítani [Mvt. 54. § (7) bekezdés e) pontja];
- köteles munkavédelmi szakembert alkalmazni [Mvt. 57. §];
- minden bejelentett, illetve tudomására jutott balesetről meg kell állapítania, hogy munkabalesetnek tekinti-e. A munkabaleseteket, foglalkozási megbetegedéseket és a fokozott expozíciós eseteket is be kell jelenteni, ki kell vizsgálni, illetve nyilvántartásba kell venni [Mvt. 64. §];
- új technológiák bevezetése előtt kellő időben megtárgyalni a munkavállalókkal, illetve munkavédelmi képviselőikkel bevezetésük egészségre és biztonságra kiható következményeit [Mvt. 54. § (7) bekezdés d) pont];
- veszély esetére intézkedési tervet kidolgozni, külső szolgáltatókkal (mentők, tűzoltók, katasztrófavédelem) stb. való kapcsolatfelvétel lehetővé tenni [Mvt. 54/A. §].
A munkavédelmi törvény a munkavállalók számára is megfogalmaz munkavédelmi kötelezettségeket [Mvt. 60. §].
Ezek nagy részét a munkavállaló a munkavégzéssel töltött idejében teljesíti (pl. a munkavégzés során betartja a munkavédelmi szabályokat, utasításokat, munkáját úgy végzi, hogy az saját vagy más egészségét és testi épségét ne veszélyeztesse, viseli az egyéni védőeszközöket, a rendkívüli eseményeket jelenti stb.).
A munkavállaló köteles a munkavédelmi oktatáson részt venni, a munkája biztonságos elvégzéséhez szükséges ismereteket elsajátítani, és azokat a munkavégzés során alkalmazni. Így pl. be kell tartania a technológiai előírásokat, hordania kell a számára biztosított egyéni védőeszközöket, köteles a megfelelő (munka- vagy védő)ruházatot viselni, munkaterületén a fegyelmet, a rendet és a tisztaságot megtartani, a számára meghatározott munkaeszköz-karbantartási feladatokat elvégezni. A munkavállaló önkényesen nem kapcsolhatja ki, nem távolíthatja el és nem alakíthatja át a biztonsági berendezéseket.
A munkavállaló köteles biztonságos munkavégzésre alkalmas állapotban megjelenni a munkahelyén és ezt az állapotát fenntartani. Ennek keretében köteles tartózkodni olyan magatartástól, mely a biztonságos munkavégzésre alkalmas állapotát megszünteti (pl. tudatmódosító szerek használatától). Ide tartozik az egészségi alkalmasság is, melynek érdekében köteles a munkaköri alkalmassági orvosi vizsgálaton részt venni, továbbá egyébként is jelezni, ha egészségi állapotában olyan változást észlel, mely a biztonságos munkavégzésre való alkalmasságát hátrányosan befolyásolja.
A munkavállaló köteles a veszélyt jelentő rendellenességről, üzemzavarról a munkáltatót azonnal tájékoztatni, a rendellenességet, üzemzavart tőle elvárhatóan megszüntetni, vagy erre intézkedést kérni a felettesétől, az esetleges balesetet, sérülést, rosszullétet azonnal jelenteni.
Végezetül egy általános együttműködési kötelezettség is terheli a munkavállalót mindazokkal a személyekkel, akikkel a munkavégzés során kapcsolatba kerül, így a munkáltatóval, munkatársaival, a munkavégzés hatókörében tartózkodó más személyekkel, a hatóság képviselőivel, a munkáltató által alkalmazott munkavédelmi szakemberrel stb.
A munkavédelmi ismeretek körébe a munkakör ellátásához szükséges munkavédelmi, biztonságtechnikai követelmények, szabályok és utasítások tartoznak. Egy részük elsajátítására már a munkakörhöz szükséges szakképesítés megszerzésével együtt történik, más részüket – a munkáltatónál érvényesülő helyi, sajátos munkavédelmi tudnivalók – a munkahelyen, a munkavédelmi oktatás keretében ismeri meg a munkavállaló.
A munkáltató feladata gondoskodni arról, hogy a munkavállaló a munka megkezdése előtt és a foglalkoztatás teljes tartama alatt ismerje meg a biztonságos munkavégzés feltételeit. Így nem csupán előzetes, de időszakos oktatásról is gondoskodnia kell, a következő esetekben: amikor a dolgozó munkahelye, munkaköre megváltozik, új technológiát, műveletet vezetnek be, új gépet állítanak üzembe, ha az általa kezelt munkaeszközön, gépen átalakítást hajtottak végre stb. Rendkívüli oktatást kell tartani, ha a munkahelyen baleset vagy foglalkozási megbetegedés történt. A már megszerzett munkavédelmi és szakmai ismeretek felfrissítését szolgálják az ismétlődő munkavédelmi elméleti és gyakorlati oktatások. Fel kell elevenítenie az ismeteteit annak a dolgozónak is, aki hosszabb időt távol töltött munkahelyétől.
A munkáltató köteles biztosítani a betöltendő munkakörre vonatkozó elméleti ismeretek elsajátítását és a gyakorlati ismeretek megszerzéséhez a betanulási időt is. Ehhez szakképzett oktatóról és a helyi, pontos tudnivalókhoz a helyi utasításokról, szabályokról, előírásokról kell gondoskodnia. A munkavállaló mindaddig nem dolgozhat önállóan, amíg a munkahelyére, munkakörére vonatkozó munkavédelmi ismereteket nem sajátította el. Ebből következik, hogy a dolgozó munkájának irányításáért felelős vagy más, erre kijelölt személynek meg kell győződnie arról, hogy a dolgozó alkalmas-e önállóan is munkavégzésre.
Az általános munkavédelmi ismeretek körébe tartoznak például a következők:
- hogyan használható rendeltetésszerűen, a munkavédelmi előírásoknak megfelelően a munkagép, munkaeszköz, milyen követelményeknek kell teljesülnie a munkahelyen (pl. csúszásmentes padló),
- melyek az esetleges veszélyforrások,
- a munkavállalónak milyen egyéni védőeszközöket és hogyan kell használnia, hogyan kell azokat karbantartania,
- melyek azok a munkahelyek, ahol idegen, oda be nem osztott dolgozó még átmenetileg sem tartózkodhat,
- az esetleges balesetet, egyéb rendkívüli eseményt kinek, milyen módon kell jelenteni, és milyen egyéb teendőket kell ellátni a következmények súlyosságát megakadályozandó (pl. gép leállítása, poroltó használata, elsősegély-nyújtás).
A dolgozónak kötelessége, hogy az ismereteket elsajátítsa és a munkavégzés során következetesen be is tartsa az egészséges és biztonságos munkavégzés elméleti és gyakorlati követelményeit.
A munkavédelmi ismeretek elsajátításának szabályait, rendjét a munkáltató állapítja meg belső utasításban vagy szabályzatban. A munkavédelmi oktatást rendes munkaidőben kell tartani.
A munkáltató köteles minőségileg, illetve szükség esetén mennyiségileg értékelni a munkavállalók egészségét és biztonságát veszélyeztető kockázatokat [Mvt. 54. §]. A kockázatértékelés gondos áttekintése annak, hogy az adott munkahelyen mi károsíthatja, veszélyeztetheti a munkavállalókat, illetve a munkavégzés hatókörében tartózkodó más személyeket, a feltárt veszélyek kiküszöbölhetők-e vagy sem, és milyen személyi, tárgyi, szervezési intézkedések szükségesek annak érdekében, hogy a munkabalesetek és az egészségkárosodások megelőzhetők legyenek.
Kockázatértékelést a tevékenység megkezdése előtt, azt követően indokolt esetben, de legalább három évente kötelező elvégezni. Indokolt esetnek kell tekinteni különösen az alkalmazott tevékenység, technológia, munkaeszköz, munkavégzés módjának megváltozását, illetve minden olyan, az eredeti tevékenységgel összefüggő változtatást, amelynek eredményeképpen a munkavállalók egészségét, biztonságát meghatározó munkakörülményi tényezők megváltozhattak – ideértve a munkaklíma-, zaj-, rezgésterhelést, légállapotokat (gázállapotú, por, rost légszennyezők minőségi, illetve mennyiségi változását). Három évnél gyakrabban kell kockázatértékelést végezni egyes tevékenységek esetén, pl. rákkeltő anyaggal végzett tevékenység esetén kétévente, biológiai tényezők vagy mechanikai rezgésnek hatásának kitett munkavállalókat foglalkoztatóknál, illetve a munkavállalókat érő zajterhelés meghatározásához évente. Soron kívül el kell végezni a kockázatértékelést, ha az alkalmazott tevékenység, technológia, munkaeszköz, munkavégzés módjának hiányosságával összefüggésben bekövetkezett munkabaleset, fokozott expozíció, illetve foglalkozási megbetegedés fordult elő, vagy a kockázatértékelés a külön jogszabályban meghatározott szempontra nem terjedt ki.
A kockázatértékelés elvégzéséhez a munkavédelemért felelős miniszter Segédletet adott ki. A kockázatok felmérését jegyzőkönyvben kell rögzíteni, melynek kötelező minimális tartalma:
- a kockázatértékelés időpontja, helye és tárgya, az értékelést végző azonosító adatai;
- a veszélyek azonosítása;
- a veszélyeztetettek azonosítása, az érintettek száma;
- a kockázatot súlyosbító tényezők;
- a kockázatok minőségi, illetőleg mennyiségi értékelése, a fennálló helyzettel való összevetés alapján annak megállapítása, hogy a körülmények megfelelnek-e a munkavédelemre vonatkozó szabályoknak, illetve biztosított-e a kockázatok megfelelően alacsony szinten tartása;
- a szükséges megelőző intézkedések, a határidő és a felelősök megjelölése;
- a kockázatértékelés elkészítésének tervezett következő időpontja;
- az előző kockázatértékelés időpontja.
A feltárt kockázatok megszüntetésére, illetve mérséklésére intézkedéseket kell hozni, végrehajtásukat és hatásukat ellenőrizni kell, a végrehajtás elmaradásának okát meg kell állapítani és rögzíteni. A végrehajtott és hatásos, valamint a nem végrehajtott vagy nem hatásos intézkedéseket nyilvántartásba kell venni és ki kell értékelni. A kockázatértékelési tevékenység folyamatában a hatásosnak bizonyult intézkedésekre kell támaszkodni.
Biztosítani kell, hogy a kockázatértékelés aktuális dokumentációját az érintettek (így a munkavállalók, de különösen azok, akikre nézve feladatot is tartalmaz) megismerjék, és hogy a gyakorlati munkavédelmi oktatás során azt a munkavállalókkal is megismertessék.
A munkavédelmi üzembe helyezés az az eljárás, melynek során az üzemeltető meggyőződik arról, hogy az adott létesítmény, munkahely, technológia, munkaeszköz a munkavédelmi követelményeket kielégíti és ennek alapján az üzembe helyezést elrendeli. Veszélyes létesítmény, technológia, munkahely, munkaeszköz csak munkavédelmi üzembe helyezési eljárással vehető használatba [Mvt. 21.§].
Veszélyesnek minősül az a létesítmény, munkaeszköz, anyag/készítmény, munkafolyamat, technológia (beleértve a fizikai, biológiai, kémiai kóroki tényezők expozíciójával járó tevékenységeket is), amelynél a munkavállalók egészsége, testi épsége, biztonsága megfelelő védelem hiányában károsító hatásnak lehet kitéve [Mvt. 87. § 11.]. A veszélyes gépek listáját az 5/1993. (XII. 26.) MüM rendelet 1/a. és 1/b. számú melléklete és a Veszélyes létesítmények, technológiák, munkahelyek, munkaeszközök című jegyzék tartalmazza. Veszélyesnek kell tekinteni az „A”, „B”, „C” tűzveszélyességi osztályba sorolandó létesítményeket és munkahelyeket, azokat a munkaeszközöket és technológiákat, amelyeknél „A”, „B”, „C” tűzveszélyességi osztályú vagy mérgező, illetve nagyon mérgező és ártalmas anyagot használnak; a jogszabályban meghatározott munkaeszközöket, a hatósági engedélyezési eljárás alá eső munkaeszközöket és létesítményeket, azokat a munkahelyeket, ahol a munkavállalókat súlyos baleseti kockázattal járó veszélyeztetés, illetve tartós expozíció éri.
A veszélyesnek minősítés, a munkavédelmi szempontú előzetes vizsgálat munkabiztonsági és munkaegészségügyi szaktevékenység, csak megfelelő képesítéssel rendelkező szakember végezheti. Az üzembe helyezés feltételei:
- megfelelő eredményű munkavédelmi szempontú előzetes vizsgálat lefolytatása és jegyzőkönyvvel történő dokumentálása;
- a létesítmény/technológia/munkaeszköz megfelelőségi dokumentációja;
- a szükséges hatósági engedélyek, technológiai, használati dokumentációk, gépkönyvek, mérési jegyzőkönyvek megléte.
A munkavédelmi szempontú előzetes vizsgálat megállapításait jegyzőkönyvben kell rögzíteni. A jegyzőkönyvet összefoglaló értékeléssel kell lezárni. A munkavédelmi üzembe helyezést csak „megfelelt” értékelésű jegyzőkönyv esetén lehet elrendelni.
Veszélyes munkaeszköz, technológia újraindítását szintén csak munkavédelmi üzembe helyezési eljárással lehet elrendelni. Az újraindítási eljárásrendet akkor kell alkalmazni, ha a munkaeszközt, technológiát, a rendeltetésszerű használatot, valamint a biztonságos és az egészséget nem veszélyeztető munkavégzés tárgyi feltételeinek érvényre jutását lehetetlenné tevő műszaki ok miatt le kell állítani, illetve nagyjavítást, rekonstrukciót kell végezni, egybefüggően 30 napot meghaladó időtartamban. Ez vonatkozik arra az esetre is, ha a munkaeszközzel 30 napot meghaladó ideig munkát nem végeztek, továbbá ha annál sérülést okozó esemény következett be illetve következhetett volna be, vagy ha azon átalakítást végeztek. Az újraindítás feltétele, hogy a veszélyes munkaeszköz, technológia megfeleljen legalább az újraindítást megelőző munkavédelmi üzembe helyezés idején hatályos munkavédelmi előírásoknak.
A képernyő előtti munkavégzés minimális egészségügyi és biztonsági követelményeiről szóló 50/1999. (XI. 3.) EüM rendelet szabályozza az ún. képernyős munkahelyen dolgozók egészséget nem veszélyeztető és biztonságos munkavégzésének feltételeit.
Képernyős munkahelynek minősülnek mindazok a munkakörök, amelyek esetén a munkaköri feladatokat rendeltetésszerűen képernyős eszköz (számítógép) alkalmazásával kell elvégezni oly módon, hogy az eszközt a munkavállaló napi munkaidejéből legalább 4 órában használja (pl. call center-ek, kiadványszerkesztők stb.).
A rendelet szabályozza a képernyő előtt töltött időt, az egyéni védőintézkedéseket és a munkavégzési körülményeket.
A képernyő előtt töltött idő minden esetben kevesebb, mint a munkát végző személy napi munkaideje. A képernyő előtt töltött idő:
- a napi 6 órát nem haladhatja meg (túlmunkavégzés esetén sem),
megszakítandó délelőtt és délután 15-15 perc szünettel, valamint egy 30 perces munkaközi szünettel, amely 11-13 óra között vehető igénybe. A szünetek nem vonhatók össze. A szünetek alatt a munkahelyet el kell hagyni, a képernyőt nem lehet használni.
A munkát végző személynek legfontosabb védőeszköze a szemüveg, amelyet látásvizsgálat alapján kell kiválasztani. Vizsgálatra kerül sor:
- a képernyős munkakörben történő foglalkoztatás megkezdése előtt,
- kétévenként rendszeresen,
- soron kívül, ha olyan látási panasza jelentkezik, amely a képernyős munkával hozható összefüggésbe. A látási panasz felmerülését a közvetlen felettesnek jelezni kell.
A munkáltató a vizsgálat eredményéhez képest a munkavállalókat ellátja a képernyő előtti munkavégzéshez szükséges, életlátást biztosító szemüveggel (kivéve, ha a munkavállaló által a képernyő előtti munkavégzéstől függetlenül egyébként is használt szemüveg vagy kontaktlencse az életlátás biztosítására alkalmas). A szemüveget a munkavégzés során használni kell.
A képernyős munkahelyeknek meg kell felelniük a jogszabályban előírt minimális kialakítási követelményeknek. Ezért a munkavállalók a munkáltató által kialakított munkahelyen nem változtathatnak, illetve csak annyiban, amennyiben a változtatás nem eredményezi az alábbi követelményektől való eltérést. A követelmények között az alábbiak szerepelnek:
- berendezések, pl. képernyő (mely nyújtson stabil, nem villózó képet, adjon lehetőséget a használó számára a fényerő és a kontraszt állítására, a képernyő elfordítására, döntésére, legyen mentes tükröződéstől, a rajta megjelenő jelek legyenek könnyen követhetőek), a billentyűzet (mely legyen dönthető és a monitortól különálló, adjon módot a kézfej és csukló megtámasztására, ne verje vissza a fényt, a rajta lévő jelek jól olvashatóak legyenek), munkaasztal (megfelelő nagyságú, nem tükröződő, állítható), munkaszék (kényelmes, állítható, stabil), támaszok (láb-, sarok-, kartámasz),
- szabad mozgást biztosító elegendő nagyságú munkatér, megvilágítás (a képernyőre vetődő fény megakadályozása a lámpák elhelyezésével és az ablakrolók alkalmazásával), zaj mértéke (a figyelmet nem zavarhatja), klíma (a berendezések által fejlesztett hő ellensúlyozása, a megfelelő páratartalom biztosítása), a sugárzás korlátozása,
- az ember-gép kapcsolat (melynek körébe tartozik a megfelelő szoftver alkalmazása, mely a számítógép-kezelő ismeret- és tapasztalatszintjéhez igazítható, és az információkat a dolgozóhoz alkalmazkodó formátumban és ütemben jelzi ki; adjon visszajelzést a munkavállalónak a teljesítményéről, de semmilyen, a munkavállaló teljesítményére vonatkozó mennyiségi vagy minőségi ellenőrzési lehetőséget nem szabad igénybe venni a dolgozók tudomása nélkül).
A kézi tehermozgatásra is vonatkoznak az általános munkavédelmi kötelezettségek, a munkáltató köteles ahhoz olyan feltételrendszert biztosítani, amely alapján a munkavállalók egészsége és biztonsága nem sérül, veszélyeztetődik. Ennek részleteit az elsősorban hátsérülések kockázatával járó kézi tehermozgatás minimális egészségi és biztonsági követelményeiről szóló 25/1998 (XII.27.) EüM rendelet tartalmazza.
A rendelet szerint kézi tehermozgatásnak tekintendő olyan terheknek egy vagy több munkavállaló által történő szállítása, tartása (beleértve azok felemelését, levételét, letevését, tolását, húzását, továbbítását vagy mozgatását), amelyek jellemző tulajdonságaik vagy a kedvezőtlen ergonómiai feltételek miatt a munkavállalóknak - különösen - hátsérülést okozhatnak. Hátsérülésnek elsősorban a gerinc és a mellette lévő lágyrészek sérülése (húzódása, szakadása, bevérzése), valamint tartósan fennmaradó kóros állapotot okozó betegségének kialakulása tekintendő. Más sérülések is keletkezhetnek, pl. a végtagok, fej sérülése, ezek kiküszöbölése is a munkáltató kötelezettsége.
Alapvető elvárás, hogy a munkáltató elsődlegesen – műszaki, illetve szervezési intézkedések megvalósításával – a kézi tehermozgatás kiküszöbölésére, kiváltására köteles. Csak ha ez nem oldható meg, kerülhet sor az alábbi tényezők mérlegelésével a kézi tehermozgatás feltételeinek biztosítására. Ennek során szem előtt kell tartani, hogy az intézkedéseket mindig az adott munkát végző személyhez kell igazítani, hiszen ugyanaz a teher az egyéni adottságok szerint más és más hatással, kockázattal lehet az egyes dolgozókra. Ezért a rendelet nem ad meg abszolút értékeket pl. a teher maximális súlyára vonatkozóan, hanem szempontokat sorol fel, amelyek alapján a munkáltatónak el kell végeznie a kockázatértékelést és meg kell tennie azokat az intézkedéseket, amelyeket az adott helyzetben szakmailag szükségesnek ítél.
A teher kézi mozgatása elsősorban akkor jelentheti hátsérülés kockázatát, ha a teher
- túl nehéz vagy túl nagy,
- nem kézre álló vagy nehéz fogni,
- instabil vagy tartalma elmozdulhat,
- olyan módon helyezkedik el, hogy annak mozgatása során nincs lehetőség a törzs közelében történő elhelyezésére, vagy a törzs hajlításával vagy elfordításával lehet tartani, illetve mozgatni,
- körvonalai (felszíne) vagy halmazállapota (állaga) miatt valószínű, hogy a munkavállaló sérülését okozza ütközés esetén,
- ha a teher mozgatása túl megerőltető, csak a törzs elcsavarodásával vagy előrehajolt helyzetben kivitelezhető,
- ha a személy teste vagy a teher labilis, hirtelen elmozdulhat.
A munkakörnyezet jellemzői is növelhetik a hátsérülés kockázatát, így ha
- nincs elég hely, különösen a függőleges irányban a teher mozgatásához,
- a padozat vagy munkavégzés szintje változó, emiatt a terhet különböző szinteken kell mozgatni,
- a padozat vagy a láb megtámasztása labilis,
- a hőmérséklet, a páratartalom vagy a szellőzés nem megfelelő.
A tevékenység szervezésénél arra kell figyelni, hogy veszélyt okoz, ha
- főként a gerincet éri túl gyakori vagy túl hosszan tartó fizikai erőkifejtés,
- nem biztosított elegendő pihenés,
- túl nagy az emelési, lerakási vagy továbbítási távolság, illetve
- a munkaritmust olyan folyamat szabja meg, amelyet a munkavállaló nem változtathat meg.
A munkát végző személy testi adottságai alapján, foglalkozás-egészségügyi vizsgálattal az egyéni kockázati tényezőket is fel kell tárni. Hátsérülést okozhat, ha az adott személy
- fizikailag (a testi adottságai miatt) alkalmatlan az adott tevékenység végzésére,
- olyan gerincelváltozása ismert, amely a gerincsérülésre fokozott hajlamot jelent (spondylosis, Sheuermann-betegség, discopathia).
Veszélyt jelent továbbá, ha
- nem rendelkezik megfelelő ismeretekkel, illetve gyakorlattal,
- a munkavégzéshez alkalmatlan ruházatot, lábbelit vagy más személyes tárgyat visel.
A munkáltatónak általános tájékoztatást kell nyújtania a munkavállaló részére és ezen felül a legpontosabb információt kell adnia a munkavégzés megkezdése előtt
- a teher súlyáról (tömegéről), továbbá
- egyenlőtlen tehereloszlás esetén a súlypontról vagy a teher legnehezebb oldaláról is.
A munkavállaló csak olyan munkára alkalmazható, amelynek ellátására alkalmas. A munkavállalókat a munkaköri, szakmai, illetve személyi higiénés alkalmasság orvosi vizsgálatáról és véleményezéséről szóló 33/1998. (VI. 24.) NM rendelet alapján kétféle alkalmassági vizsgálat érinti:
- munkavégzés esetén a munkáltató által megjelölt munkakör ellátására való alkalmasság (munkaköri alkalmasság) vizsgálata,
- járványügyi szempontból kiemelt jelentőségű munkaterületen folytatott tevékenység (pl. felszolgálás) esetén a személyi higiénés alkalmasság vizsgálata.
A munkaköri alkalmassági vizsgálat célja egyfelől annak megállapítása, hogy a munkavégzésből és a munkakörnyezetből eredő megterhelés által okozott igénybevétel nem veszélyezteti-e a munkát végző személy vagy (leendő) utódai egészségét, testi, illetve lelki épségét, fejlődését, másfelől, ha valamely betegsége vagy fogyatékossága van, a munkavégzés nem okozza-e ezek romlását, illetve ezek nem okoznak-e balesetveszélyt. A személyi higiénés vizsgálat célja, hogy a végzett tevékenységgel érintett más személyek egészségét ne veszélyeztesse a munkavállaló. A vizsgálatok jelentősége, hogy az a munkavállaló, aki az alkalmassági vizsgálaton nem vett részt, vagy ’nem alkalmas’ minősítést kapott, az adott munkakörben nem foglalkoztatható, tevékenységet nem folytathat.
A vizsgálatok elvégzésük időpontja szerint lehetnek: előzetesek, időszakosak, soron kívüliek, valamint záróvizsgálatok:
- az előzetes vizsgálat a munkavégzés megkezdését megelőzően történik, vagy ha a munkavállaló munkaköre, munkahelye, munkakörülményei meg fognak változni, vagy más munkavégzési helyre kiküldik, illetve más munkáltatóhoz kirendelik. A vizsgálat eredménye általában 6 hónapig érvényes, kivéve, ha ennél gyakoribb időszakos felülvizsgálatot ír elő jogszabály vagy a munkáltató belső munkavédelmi utasítása;
- az időszakos vizsgálatokat a munkáltató által meghatározott gyakorisággal, fiatal (18 év alatti) munkavállalók esetén évente kell elvégezni, illetve egyes veszélyek (fizikai, kémiai kóroki tényezők, pszichés megterhelés, baleseti veszély) között végzett munka esetén más, külön rendeletben meghatározott gyakorisággal. Az alkalmassági vizsgálatot végző orvos is megállapíthat a vizsgálati eredmények alapján a jogszabályban egyébként előírtnál rövidebb érvényességi (felülvizsgálati) időt;
- soron kívüli munkaköri vagy szakmai alkalmassági vizsgálatot akkor kell végezni, ha a munkavállaló egészségi állapotában változás következett be, vagy – személyi higiénés vizsgálattal társított munkakör esetén – meghatározott tüneteket észlel magán vagy a vele közös háztartásban élőkön; illetve, ha munkabaleset, rosszullét, betegség, 30 napot meghaladó keresőképtelenség merült fel;
- a záróvizsgákat célja, hogy a foglalkoztatás befejezésekor a munkavállaló egészségi állapotáról felvétel készüljön. Erre meghatározott körülmények (rákkeltő anyag, benzol, ionizáló sugárzás) közötti, foglalkozási betegség veszélyével járó, illetve külföldi munkavégzés megszűnésekor kerül sor.
A munkáltatónak írásban kell meghatároznia a munkaköri alkalmassági vizsgálatok rendjét, a vizsgálatokkal kapcsolatos feladatait, beleértve az időszakos munkaköri alkalmassági vizsgálatok irányát és gyakoriságát.
A vizsgálaton való részvétel elrendelése a munkáltató, foglalkoztató feladata. A soron kívüli, rendkívüli körülmények miatti vizsgálatot azonban elrendelheti az orvos (foglalkozás-egészségügyi, háziorvos, kezelőorvos, iskolaorvos) a fővárosi és megyei kormányhivatal munkavédelmi hatósági és munkaügyi hatósági feladatkörében eljáró járási (fővárosi kerületi) hivatal, sőt kezdeményezheti maga a munkát végző személy is.
Az alkalmassági vizsgálatot első- és másodfokon kell, illetve lehet elvégezni. A vizsgálat eredményeként szakvélemény születik, amely kinyilvánítja, hogy a vizsgálat személy az adott munkakör betöltésére alkalmas-e vagy sem, állandó vagy ideiglenes jelleggel. Előírhatók a foglalkoztatással, képzéssel kapcsolatos korlátozások, illetve a közvetkező felülvizsgálat időpontja is. Ha a munkavállaló vagy a munkáltató, foglalkoztató az elsőfokú szakvéleménnyel nem ért egyet, 15 napon belül kérheti a munkaköri, illetve szakmai alkalmasság másodfokon történő orvosi elbírálását az első fokon eljáró szervnél. A másodfokú vizsgálatot foglalkozás-egészségügyi szakellátó hely végzi (illetékességét a foglalkoztató telephelye alapján kell megállapítani).
A vizsgálaton való részvétel a munkavállaló számára is kötelezettség! Sor kerülhet rá a munkaidő alatt vagy azon kívül is. A munkavállaló ezzel kapcsolatos költségeit a munkáltató köteles megtéríteni.
A munkavédelmi hatóság (járási hivatal) szankcióként kétféle bírságot szabhat ki. Míg a munkavédelmi bírság a munkáltatóval (természetes vagy jogi személlyel) szemben alkalmazható, addig a közigazgatási bírság csak természetes személlyel (pl. a munkáltató vezetőjével, valamely alkalmazottjával) szemben szabható ki. A közigazgatási bírság tehát személyes jellegű szankció, az adott személyt célozza meg, akinek azt nem a munkáltató vagyonából, hanem magánvagyonából kell megfizetnie.
A közigazgatási bírság a szervezett munkavégzés során felmerülő alábbi magatartásokat szankcionálja:
- a munka egészséges és biztonságos végzésére, illetve annak ellenőrzésére vonatkozó szabályok kapcsán: e szabályok megszegése vagy annak ellenére, hogy betartatásuk az adott személy feladatkörébe tartozik, e szabályok végrehajtása mellőzésének eltűrése,
- a munkabalesettel kapcsolatban: a balesetre vonatkozó nyilvántartási, kivizsgálási, jegyzőkönyv-készítési és bejelentési kötelezettségek késedelmes teljesítése, teljesítésének elmulasztása, valótlan adat közlése, a baleset valódi okának eltitkolása, feltárásának megakadályozása,
- a foglalkozási megbetegedéssel, fokozott expozíciós esettel kapcsolatosan: az adatszolgáltatási kötelezettség nem teljesítése, vagy a kivizsgálás akadályozása,
- a munkavédelmi képviselővel kapcsolatosan: a munkáltató képviselőjeként a munkavédelmi képviselő akadályozása a munkavédelemre vonatkozó szabályban biztosított jogainak gyakorlásában, illetve a vele szemben jogainak gyakorlása miatt hátrányos intézkedés tétele.
A természetes személlyel szemben kiszabható közigazgatási bírság összege 0-500.000 Ft között lehet, de ez egy eljáráson belül többször is kiszabható, ha ugyanazon kötelezettséget többször, vagy többféle kötelezettséget sért meg a természetes személy [Mvt. 82/D. §].
A foglalkozás körében elkövetett veszélyeztetést az követi el a Büntető Törvénykönyv szerint, aki foglalkozása szabályainak megszegésével más vagy mások életét, testi épségét vagy egészségét gondatlanságból közvetlen veszélynek teszi ki, vagy testi sértést okoz [2012. évi C. törvény 165. §]. A gondatlanságból elkövetett alakzat vétség, a szándékos pedig bűntett (szándékosan csak veszély okozása képzelhető el, hiszen ha szándékosan testi sértést vagy halált okoz az elkövető, akkor nem e bűncselekmény, hanem testi sértés vagy emberölés elkövetése címén fogják felelősségre vonni). A büntetés minden esetben szabadságvesztés, mely 0-10 évig terjedhet. Súlyosító körülmény, ha a bűncselekmény maradandó fogyatékosságot, súlyos egészségromlást, halált, több ember halálát, vagy tömegszerencsétlenséget okoz. (Tömegszerencsétlenség esetén legalább tíz ember sérül meg, és ezek között legalább egy van, akinek a sérülése súlyos vagy meghalt.)
Az elkövető – aki mindig valamely természetes személy, és nem, mint a hatósági ellenőrzéseknél, általánosságban a munkáltató, foglalkoztató – valamely foglalkozási szabályt szeg meg. A „foglalkozás” itt gyűjtő fogalom, magába foglal minden megélhetés biztosítása végett űzött tevékenységet; a bűncselekményt tehát nem csak munkavállalók, hanem megbízottak, vagy gazdasági társaságok vezetői, alkalmazottai stb. is elkövethetik. A bűncselekmény megállapításához minden olyan magatartás – tevőleges tevékenység vagy mulasztás – alkalmas lehet, amely ellentétben áll az elkövető foglalkozásának szabályaival. Az ítélkezési gyakorlat a foglalkozási szabályokat négy csoportba sorolja:
- munkavédelmi, balesetelhárító szabályok,
- építkezéssel kapcsolatos műszaki, statisztikai szabályok, technológiai leírások,
- orvosi tevékenységgel kapcsolatos szabályok,
- lőfegyver kezelésére és használatára vonatkozó szabályok.
Példa: abban az esetben, amikor egy új famegmunkáló gép üzembe helyezése előtt nem végezték el a kötelező, munkavédelmi szakember által lefolytatandó felülvizsgálatot, és a gépet egy – bár hét végén, titokban, magáncélra használni akaró – munkavállaló bekapcsolta és halálos sérülést szenvedett, a cég ügyvezetőjét a foglalkozás körében elkövetett veszélyeztetés halált okozó minősített esete miatt vonják felelősségre. Ez esetben a büntetési tétel 1-5 év szabadságvesztés lehet.
Munkavédelmi képviselőtől kaptuk azt a kérdést, hogy a munkáltató nem akarta átadni a kockázatértékelését arra való hivatkozással, hogy az céges belső irat, melyhez a képviselőnek nincs köze. Az átadás megtagadása természetesen minden alapot nélkülöz. Ennek apropóján összefoglaljuk a kockázatértékeléssel összefüggő fontosabb ismerteket.
A munkavédelem alapelve – optimális esetben – a megelőzés (prevenció).
Időnként hallható olyan vélekedés, miszerint ahol törődnek a munkavédelemmel, ott biztonság van, „nincs kockázat”. Ez így természetesen nem igaz hiszen, minden munkahely, munkaeszköz rejt magában bizonyos kockázatokat és a feladat az, hogy ezt a kockázatot minimálisra csökkentse, és a fennmaradókat pedig kezelje a munkáltató.
Kockázat tehát mindig van, csak azt kell megállapítani, hogy annak mértéke elfogadható, tűrhető, vagy elfogadhatatlan-e. A kockázatbecslés nem statikus fogalom, hanem folyamatos tevékenységet jelent, és a rendszer bármilyen változásakor ismételten el kell végezni, hogy megállapítsuk a változás milyen új kockázatokkal jár, vagy tűnnek el.
A kockázatkezelés és kockázatértékelés iránti igény először a nukleáris ipar, a polgári és katonai repülés, valamint az űrtechnológia keltette életre, ahol a potenciális baleseti veszély következményei beláthatatlanok voltak. Napjainkban a tervezés és az új gyártmányok – termékek – minőségbiztosítási rendszerének is részévé válik.
Az Mvt. 54.§ (2) bekezdése szerint tehát „A munkáltató köteles minőségileg, illetve szükség esetén mennyiségileg értékelni a munkavállalók egészségét és biztonságát veszélyeztető kockázatokat, különös tekintettel az alkalmazott munkaeszközre, veszélyes anyagokra és készítményekre, a munkavállalókat érő terhelésekre, valamint a munkahelyek kialakítására. Az értékelés alapján olyan megelőző intézkedéseket szükséges hozni, amelyek biztosítják a munkakörülmények javulását, beépülnek a munkáltató valamennyi irányítási szintjén végzett tevékenységbe.”
1. A kockázatértékeléssel összefüggő fogalmak
Veszélyforrás a munkavégzés során vagy azzal összefüggésben jelentkező minden olyan tényező, amely a munkát végző vagy a munkavégzés hatókörében tartózkodó személyre veszélyt vagy ártalmat jelenthet.
| Veszélyforrások | |
| fizikai veszélyforrás | a munkaeszközök, járművek, szállító-, anyagmozgató eszközök, ezek részei, illetve mozgásuk, termékek és anyagok mozgása, szerkezetek egyensúlyának megbomlása, csúszós felületek, éles, sorjás, egyenetlen felületek, szélek és sarkok, tárgyak hőmérséklete, a munkahelynek a föld (padló) szintjéhez viszonyított elhelyezése, szintkülönbség, súlytalanság, levegő nyomása, hőmérséklete, nedvességtartalma, ionizációja és áramlása, zaj, rezgés, infra- és ultrahang, világítás, elektromágneses sugárzás vagy tér, részecskesugárzás, elektromos áramköri vagy sztatikus feszültség, aeroszolok és porok a levegőben |
| veszélyes anyag/keverék | minden anyag vagy keverék, amely fizikai, kémiai vagy biológiai hatása révén veszélyforrást képviselhet így különösen a robbanó, oxidáló, gyúlékony, sugárzó, mérgező, maró, ingerlő, szenzibilizáló, fertőző, rákkeltő, mutagén, teratogén, utódkárosító (beleértve a spontán vetélést, koraszülést és a magzat retardált fejlődését is), egyéb egészségkárosító anyag. |
| biológiai veszélyforrás | mikroorganizmus és anyagcsereterméke, makroorganizmus (növény, állat); |
| a fiziológiai, idegrendszeri és pszichés igénybevétel | műszakrend |
Veszélyes az a létesítmény, munkaeszköz, anyag/készítmény, munkafolyamat, technológia, amelynél a munkavállalók egészsége, testi épsége, biztonsága megfelelő védelem hiányában károsító hatásnak lehet kitéve.
Kockázat mindig van, csak azt kell megállapítani, hogy annak mértéke elfogadható, tűrhető, vagy elfogadhatatlan-e. A kockázatbecslés nem statikus fogalom, hanem folyamatos tevékenységet jelent, és a rendszer bármilyen változásakor ismételten el kell végezni, hogy megállapítsuk a változás milyen új kockázatokkal jár, vagy tűnnek el.
A munkavállalók bevonása fontos szakmai segítséget nyújthat a kockázatértékeléshez, mert ők általában pontosan ismerik a gyakorlati problémákat, illetve a munkavégzés közben szerzett tapasztalatok alapján felismerhetnek rejtett veszélyeket is.
Kockázatnak nevezzük a veszélyhelyzetben a sérülés vagy az egészségkárosodás valószínűségének és súlyosságának együttes hatása. Súlyosság szempontjából a hatás lehet:
- nem túl jelentős,
- elfogadható,
- eltűrhető, illetve
- nem elfogadható.
Ahhoz, hogy a munkáltató a munkabalesetek, foglalkozási megbetegedések és fokozott expozíciós esetek elkerülése érdekében az egészséget nem veszélyeztető és biztonságos munkafeltételek megteremtéséről megfelelően gondoskodhasson, tisztában kell, hogy legyen azzal, a munkavégzés helyén a munkavállalók egyáltalán milyen kockázatoknak lehetnek kitéve. A munkáltató ugyanis csak a munkahelyi kockázatok azonosítását és értékelését követően tudja meghatározni a védekezés leghatékonyabb módját, a kollektív és egyéni védelem szükséges módozatait, illetve az alkalmazandó szervezési és egészségügyi megelőző intézkedéseket. Ez tehát azt jelenti, hogy a munkáltatónak az kötelezettsége a munkavédelem területén, hogy „előre lásson”, gondoljon arra, hogy veszély esetére felkészítse a munkavállalóit.
A munkáltatónak rendelkeznie kell kockázatértékeléssel, amelyben köteles minőségileg, illetve szükség esetén mennyiségileg értékelni a munkavállalók egészségét és biztonságát veszélyeztető kockázatokat, különös tekintettel az alkalmazott munkaeszközökre, veszélyes anyagokra és keverékekre, a munkavállalókat érő terhelésekre, valamint a munkahelyek kialakítására. A kockázatértékelés során a munkáltatónak azonosítania kell a várható veszélyeket (veszélyforrásokat, veszélyhelyzeteket), valamint a veszélyeztetettek körét, és felbecsülni a veszély jellege (baleset, egészségkárosodás) szerint a veszélyeztetettség mértékét.
Elkészítéséhez a hatóság közzétett segédletet és az országos tisztifőorvosnak is van egészségügyi fertőzések megelőzésével összefüggésben módszertani útmutatója.
2. A kockázatértékelés módszere
A kockázatok felmérése során meg kell vizsgálni az összes fennálló veszélyt és meghatározni, kit érhet ártalom és hogyan, továbbá megfelelő lépéseket kell tenni a kockázatok megelőzésére.
Kockázatértékelési módszerek közül legalább 19 félét ismerünk. Példának okáért:
Ellenőrzőjegyzékek, Veszély következmény lánc, Hibafa elemzés, Eseményfa elemzés, Hibamód és hatáselemzés, Ok-következmény elemzés, Előzetes veszélyelemzés, Hibamód hatás és kritikusság elemzés, Mi van akkor ha elemzés, Relatív rangsorolás – Dow és Mond veszélyindex, Munkabiztonsági elemzés, Cselekvési hiba-elemzés, Vezetési tévedés és kockázat-fa, Kritikus feladat elemzés, Veszély és működőképesség – vizsgálat HAZOP, Veszélyelemzés videó rögzítéssel, Az egyéni védőeszközök kiválasztása kockázatértékeléssel, A munkahelyi egészségi kockázatok minőségi becslése, kezelése, Gépek ellenőrzőjegyzékes kockázatértékelése.
A munkáltató intézkedéseit az alábbi megelőzési elvek alapján hajtja végre.
- a kockázatok elkerülése,
- az elkerülhetetlen kockázatok értékelése,
- a kockázatok leküzdése keletkezésük helyén,
- a munkának egyénhez való alkalmazása,
- a műszaki fejlődés alkalmazása,
- a veszélyesnek veszélytelennel vagy kevésbé veszélyessel történő helyettesítése,
- kollektív védelem előtérbe helyezése az egyéni védelemmel szemben.
Kockázatértékelés tehát az az az eljárás, amellyel felbecsüljük a munkahelyen a munkavégzés során fennálló veszélyeztetésekből adódó, a munkavállalók és a munkavégzés környezetében tartózkodók egészségére és biztonságára potenciálisan ható kockázatokat.
A kockázatértékelés nem más, mint gondos áttekintése annak, hogy az adott munkahelyen mi károsíthatja, veszélyeztetheti a munkavállalókat, és milyen óvóintézkedések szükségesek az egészségkárosodás megelőzésére.
3. A kockázatértékelés célja
A tevékenységhez kötődő kockázatok azonosítása, a káros hatásuk elhárítása, illetve az ésszerűen legkisebb mértékűre csökkentése olyan fontossági sorrendbe rangsorolt intézkedésekkel, amelyek hatásosságát a rendszeres visszaellenőrzések igazolják.
Egy lehetséges csoportosításuk:
- Munkaeszközök használata
- Munkavégzés és munkakörnyezet
- Fizikai és biológiai tényezők
- Veszélyes anyagok, környezet és klíma
- Emberi, szociális, pszichés és szervezési tényezők
- Nagy koncentráció
- Feladatok, munkafolyamatok összehangolatlansága, tisztázatlansága, áttekinthetetlensége, túl sok vagy túl kevés információ
- Emberi kapcsolatok, tényezők (kiszolgáltatottság, rosszindulat, passzív dohányzás, pszicho terror, stb.)
- Kockázatot jelentő csoportok, mint veszélyforrások (ügyfelek, alvállalkozók, stb.)
A kockázatértékelés célja nem elvont. Nem matematikai valószínűségeket vagy elméleti összefüggéseket kell megállapítani, hanem megvizsgálni az adott munkahelyen a konkrét helyzetet, és meghatározni a konkrét teendőket.
A kockázatértékelés lényege: a meglévő személyi, tárgyi, szervezési feltételek összehasonlítása a vonatkozó előírásokkal (jogszabályokkal, szabványokkal, üzemeltetési dokumentumokkal), tehát a „van” és a „kell” összevetése. Biztosítható legyen az egészséget nem veszélyeztető és biztonságos munkavégzés feltétele, azaz ne merüljön fel a heveny és idült egészségkárosodás kockázata az adott munkakörben. Ehhez adott esetben természetesen kvantitatív (mennyiségi) vizsgálatok, mérések is szükségesek, például a kémiai biztonsággal kapcsolatos kockázatbecslés területén, különösen, ha a konkrét helyzetet valamilyen számszerű normával kell összevetni. Figyelembe kell venni a jogszabályok által előírt azon mérések eredményeit is, amelyeknek munkavédelmi vonzata van (érintésvédelem, világítás, zaj, stb.).
A kockázatértékelés fő céljai ezért a megteendő intézkedések meghatározása és fontossági szempontból történő rangsorolása, a kockázatok elhárítása, illetve elfogadható mértékűre csökkentése.
A kockázatértékelés kiterjed:
- A munkahelyekre (szabadtéri, zárt)
- A létesítményekre
- A munkaeszközökre
- A technológiákra
- A veszélyes munkafolyamatokra (műveletekre)
- A veszélyes anyagokra és készítményekre
4. A kockázatértékelés folyamata
A kockázatértékelés folyamatát többféleképpen lehet szakaszokra osztani. A legfontosabb tartalmi elemek a következők:
- Információ gyűjtés
- A veszélyek feltárása és rangsorolása
- A veszélyek azonosítása.
- A veszélyeztetettek azonosítása.
- A kockázati szintek meghatározása
- A kockázatok minőségi, illetőleg mennyiségi értékelése.
- Intézkedési terv
- A teendők meghatározása és a szükséges intézkedések megtétele.
- A kockázatértékelés és a teendők, valamint a felülvizsgálat írásba foglalása
- Az eredményesség ellenőrzése és az értékelés rendszeres felülvizsgálata.
A munkáltató a kockázatértékelést – eltérő jogszabályi rendelkezés hiányában – a tevékenység megkezdése előtt köteles elvégezni, illetve ezt követően legalább 3 évente megismételni. E hároméves időtartam lejártát megelőzően csak indokolt esetben kell a kockázatértékelést ismét elvégezni, mégpedig különösen akkor, ha az alkalmazott tevékenység, technológia, munkaeszköz, munkavégzés módja megváltozott, illetve bármilyen az eredeti tevékenységgel összefüggő változtatás történt, amelynek eredményeképpen a munkavállalók egészségét, biztonságát meghatározó munkakörülményi tényezők (és ebből következően a munkavédelmi kockázatok) megváltozhattak.
Három évnél gyakrabban kell kockázatértékelést végezni a következő esetekben:
- új veszélyes anyaggal/keverékkel végzett tevékenység megkezdését megelőzően, vagy ha jelentős változás történt a munkahelyen;
- rákkeltő anyagokkal való tevékenység esetén az expozíciót érintő változás miatt, de legalább két évente;
- biológiai tényezőkkel való foglalkoztatás esetén az expozíciót érintő változás miatt, de legalább évente;
- a munkavállalókat érő zaj- és/vagy rezgésterhelés meghatározásához évente;
- hátsérülések kockázatával járó kézi anyagmozgatásnál a munkavégzés megkezdése előtt.
Soron kívül el kell végezni a kockázatértékelést, ha
- munkabaleset, fokozott expozíció, illetve foglalkozási megbetegedés fordult elő, mégpedig az alkalmazott tevékenység, technológia, munkaeszköz, munkavégzés módjának hiányosságával összefüggésben,
- vagy a kockázatértékelés valamilyen jogszabályban meghatározott szempontra nem terjedt ki.
A képviselőnek azért kell ismernie a kockázatértékelés fogalmát és felülvizsgálatának határidőit, mert amennyiben a felülvizsgálatra okot adó körülményekről tudomást szerez, maga is élhet jelzéssel a munkáltató felé, a munkabiztonsági szakember felé.
A kockázatbecslés nem egy ember munkája. Tulajdonképpen szakértői csoport munkájára van szükség, amelyben egyaránt helyet kap a gazdasági, a foglalkozás-egészségügyi és a munkabiztonsági szakember és nem utolsósorban a munkavédelmi képviselő is.
A kockázatértékelés lépései tehát összefoglalva:
- a veszélyek azonosítása: a munkafolyamatot, technológiát, alkalmazott tevékenységet, munkaeszközt, felhasznált anyagot, készítményt, a munkavégzés módját és a munkavállalót ért terhelést kell felmérni. Meg kell vizsgálni a fizikai, biológiai, kémiai, pszichoszociális kóroki tényezők (ld. az V. pontot) előfordulásának lehetőségét, azt, hogy milyen tényezők vezethetnek a veszély kialakulására (pl. gépek állapota, munkahely jellegzetességei, egyéni védőeszközök hiánya stb.)
- a veszéllyel érintettek azonosítása: a munkavállalón kívül mindazok, akik a munkavégzés hatósugarában tartózkodnak, tehát adott esetben pl. az ellátottak, betegek, hozzátartozók stb. A munkavállalókat érintően az egyes munkakörökre külön-külön el kell végezni a kockázatértékelést.
- A kockázatokat értékelni és rangsorolni kell: meg kell becsülni a veszélyből származó lehetséges károk mértékét, valamint a bekövetkezés valószínűségét. Ha szükséges, akkreditált szervezettel pontos méréseket kell végeztetni.
- A kockázatértékelés során az egészségvédelmi határértékkel szabályozott kóroki tényező előfordulása esetén munkahigiénés vizsgálatokkal kell gondoskodni az expozíció mértékének meghatározásáról.
5. A kockázatértékelés mint dokumentum és intézkedési terv
A kockázatértékelést követően a munkáltató köteles a törvényben meghatározott adatokat dokumentálni, és az így készített dokumentumot a külön jogszabályban foglaltak szerint, de legalább 5 évig megőrizni. A kockázatértékelés eredményeként a munkáltató felelőssége legalább a következők dokumentálása:
- a kockázatértékelés időpontja, helye és tárgya, az értékelést végző azonosító adatai;
- a veszélyek azonosítása;
- a veszélyeztetettek azonosítása, az érintettek száma;
- a kockázatot súlyosbító tényezők;
- a kockázatok minőségi, illetőleg mennyiségi értékelése, a fennálló helyzettel való összevetés alapján annak megállapítása, hogy a körülmények megfelelnek-e a munkavédelemre vonatkozó szabályoknak, illetve biztosított-e a kockázatok megfelelően alacsony szinten tartása;
- a szükséges megelőző intézkedések, a határidő és a felelősök megjelölése;
- a kockázatértékelés elkészítésének tervezett következő időpontja;
- az előző kockázatértékelés időpontja.
A kockázatértékelés célja a kockázatok megelőzése, kiküszöbölése, minimalizálása, ezért annak elválaszthatatlan része az intézkedési terv. A kockázatok minőségi és mennyiségi értékelését követően a munkáltatónak a következőket kell eldöntenie:
- a jelenlegi munkakörülmények megfelelnek-e a jelenlegi munkavédelmi jogszabályi követelményeknek,
- a kockázatok megfelelő ellenőrzés alatt vannak-e,
- a veszélyforrásokat milyen intézkedéssel lehet megszüntetni, vagy a kockázatokat a minimálisra az egészséget és biztonságot nem veszélyeztető szintre csökkenteni,
- meg kell határozni veszélyenként a kiküszöbölésükre teendő intézkedéseket (pl. beruházások, javíttatások, munkavédelmi előírások kidolgozása, oktatás tartása stb.), ezekhez felelőst és határidőt kell rendelni.
A munkáltatónak ellenőriznie kell, hogy a meghozott intézkedések valóban megfelelnek, hatásosak, és stabilan csökkentik a kockázatokat. Ehhez fontos az egyes lépések megtételének írásos dokumentálása, amely egy munkavédelmi ellenőrzés vagy egy munkabaleset, foglalkozási megbetegedés esetén bizonyítékként használható.
A kockázatértékelés tehát alapvetően nem munkáltatói szabályzat, ugyanis nem a munkavállalókra vonatkozó általános érvényű magatartási szabályokat állapít meg. Tartalma szerint egy elemzés, becslés kiértékelését és megállapításait foglalja össze, majd ezt követően a munkaszervezetben meghatározott vezetők számára határoz meg konkrét és számon kérhető feladatokat, határidőkkel, felelősökkel.
6. A munkavédelmi képviselő ezzel kapcsolatos jogosítványai
A munkáltató köteles tájékoztatni a képviselőt, (annak hiányában a munkavállalókat!) a kockázatértékelés és a munkavédelmi intézkedések tapasztalatairól, a munkabalesetek és foglalkozási megbetegedések nyilvántartásáról és bejelentéséről, a munkavédelmi hatóságtól kapott munkavédelmi információkról, különösen a munkáltatónál végzett ellenőrzések megállapításairól.
A képviselő a kockázatértékelés végrehajtásával összefüggésben is
- tájékoztatást kérhet a munkáltatótól minden kérdésben, amely érinti az egészséget nem veszélyeztető és biztonságos munkavégzést, továbbá
- véleményt nyilváníthat,
- kezdeményezheti a munkáltatónál a szükséges intézkedés megtételét;
- a kockázatértékelés alapján kiadandó belső munkavédelmi szabályzathoz egyetértését adja.
A képviselőnek tehát az egyik legfontosabb feladata a kockázatértékelés megismerése, az abban előírt intézkedések nyomon követése. A végrehajtás elmulasztása, vagy eredménytelenség esetén pedig a felsőbb vezetés felé jelzéssel kell élni, tájékoztatást kérni az elmaradás okáról, határidőre rákérdezni, felelősségre vonást kezdeményezni.
Néhány kérdés érkezett a munkavédelmi szabályzattal összefüggésben, ezért a szabályozás ezen formájával összefüggő tudnivalókat csokorba szedtük és így adjuk közzé.
A munkavédelemről szóló törvény a végrehajtására kiadott különböző szintű jogszabályok keretjellegűek. Ezen jogszabályi keretek között az egészséget nem veszélyeztető és biztonságos munkavégzés követelményei megvalósításának módját a jogszabályok és a szabványok keretein belül a munkáltató határozza meg, pl. belső szabályzatban, illetve vezetői utasításban írásba foglalva.
A munkavédelmi szabályzat kiadását az Mvt. nem teszi kötelezővé a foglalkoztató számára.
Vannak azonban olyan munkáltatói szabályozási feladatok, melyeket írásban kell elvégezni, például az egyéni védőeszköz juttatási rend, mentési terv és tűzvédelmi szabályzat készítés.
A munkavédelmi szabályzat készítése - mint belső szabályozás - nem függ a munkavállalói létszámtól, szükségességét szakmai követelmények határozzák meg. A munkavédelemre vonatkozó jogszabályokban előírtak keretei között a munkáltatók által elkészített, munkavédelmi feladatokat és kötelezettségeket összefoglaló belső szabályozás tartalmi követelményeit és azok teljesítését ellenőrizheti a munkavédelmi hatóság, illetve szükség esetén e körben adhat szakmai tanácsot a szabályozás tekintetében. A belső szabályozás elnevezését azonban - az egyes jogszabályokban munkavédelmi szabályzatban történő megnevezés ellenére - a munkáltatók maguk választhatják meg.
A munkavédelmi szabályzat tartalmára - az említett kivételekkel - nincs követelmény. Amennyiben a munkáltató által írásban szabályozásra kötelezett munkavédelmi feladatokat és kötelezettségeket összefoglaló belső szabályozást "munkavédelmi szabályzat" néven adják ki, akkor tartalmának teljesíteni kell az előírt kötelezettséget (pl.: a védőeszköz juttatás belső rendjét a foglalkozás-egészségügyi orvosnak is alá szükséges írnia).
Jó tudni, hogy a hatóság ellenőrizheti a munkavédelmi szabályzat, a munkáltató által készített belső szabályozás - mint a szabályozási hierarchia alsó szintjének - végrehajtását, szakmai tartalmának megfelelőségét.
Egy tipikus munkavédelmi szabályzat a következő tartalmi elemeket foglalhatja magában:
- ügyrendi szabályok: a munkáltató egyes vezetőinek, a közreműködőknek (pl. munkavédelmi képviselő) (rész)feladatai a munkavédelmi szabályzat elkészítésében, a jogszabályból eredő munkavédelmi kötelezettségek teljesítésében,
- a vezetők feladat- és hatásköre,
- a gazdálkodásért, fenntartásáért felelős vezetők munkavédelemmel kapcsolatos feladatai,
- a közvetlen vezetők munkavédelmi feladat- és hatásköre,
- a munkavédelmi tevékenységeket ellátók feladatai,
- a munkaegészségügyi tevékenységeket ellátók faladatai,
- a munkavállaló munkavédelmi jogai és kötelezettségei,
- munkavédelmi képviselő jogállása, munkahelyi kapcsolatrendszere,
- a munkaerő-felvétel során a munkavédelmi szabályok betartásának rendje, a munkaköri alkalmasság és személyi higiénés orvosi vizsgálatra utalás,
- a munkavédelmi oktatás és esetleges vizsgáztatás rendje,
- egyéni védőeszközök, védőital, tisztálkodási eszközök és szerek juttatásának szabályai,
- a munkavégzés során betartandó rendelkezések munkakörönként,
- egyes munkavállalói csoportokra (nők, fiatalkorúak, idősödő, fogyatékkal élő, állapotos munkavállalók) vonatkozó speciális munkavédelmi szabályok,
- munkavédelmi eljárások rendje (létesítési eljárás, munkavédelmi üzembe helyezési eljárás, kezeléssel, karbantartással kapcsolatos előírások),
- belső munkavédelmi ellenőrzések rendje (pl. alkohol vagy kábítószer-befolyásoltság vizsgálata),
- munkabalesetek és foglalkozási megbetegedések bejelentése, kivizsgálása és nyilvántartása, elsősegély-nyújtás.
A munkavédelmi képviselő munkavédelmi szabályzattal kapcsolatos jogosítványai
Amennyiben munkavédelmi szabályzat kiadására sor kerül, ez csak a képviselő egyetértésével lehetséges [Mvt. 72. § (4) bekezdés]. Az egyetértési jog másként megfogalmazva azt jelenti, hogy a munkavédelmi képviselőnek vétójoga van: amennyiben nem ért egyet a szabályzatban foglaltakkal, azt a munkáltató nem adhatja ki. Ez az erős jogosítvány egyben súlyos felelősséget is tesz a képviselő vállára, maga is felelős azért, hogy a szabályzat tartalma szakmailag megfelelő, alapos, részletes, betartható legyen. Lényegében egy, a munkáltatóval közös szabályozási folyamatot eredményez ez, amely során a felek együttműködési képességének kiemelt jelentősége van.
1. A munkavédelmi képviselő jogállása (ki lehet és ki alkalmas rá)
A munkavédelmi képviselőt a munkavállalók maguk közül választják. A megválasztott személy lesz a „biztonság őre”; ő az, aki megpróbál az egészséget nem veszélyeztető és biztonságos munkavégzéssel összefüggő munkavállalói jogoknak és érdekeknek érvényt szerezni. Munkáját a munkáltatóval való együttműködés keretében kell végeznie.
A munkavédelmi képviselőnek tehát a munkaköri feladatai ellátása mellett fel kell lépnie az őt megválasztó munkavállalók érdekében. A kétféle feladat elkülönítése nehéz; hiszen a munkafeladatok teljesítése és az utasítások végrehajtása, valamint ezzel egyidejűleg saját és mások biztonsága és egészségvédelme érdekében történő fellépés időnként embert próbaló feladat. Ez a munkáltatóval szembeni lojalitás problémáját is felveti, lehet vagy kell-e szemet hunyni a hiányosságok felett, példának okáért akkor, ha az egyéni érdek, a munkahelyi előrejutás ezt sugallja.
A képviselőnek nem kell mélyrehatóan ismerni a munkavédelmi szabályokat, mégis elengedhetetlen, hogy munkavédelmi ismeretekkel rendelkezzen, hiszen felkészültség hiányában nem képes ellátni a feladatát. Lényegében ez az alapvető oka annak, hogy az érdeklődő a kezében tartja ezt az ismeretterjesztő kiadványt.
Munkavédelmi képviselővé választható, aki elfogadja a jelölést és
• a munkáltatónál legalább 6 hónapja munkaviszonyban áll (kivéve az újonnan alakult munkáltatót);
• az adott telephelyen, részlegnél dolgozik (ha a telephelyen is kell képviselőt választani);
• cselekvőképes (legalább 18 éves és nem áll bírói határozattal kimondott, cselekvőképességet részben vagy egészben korlátozó gondnokság alatt);
• nem áll fenn a személyével kapcsolatosan összeférhetetlenségi ok:
o nem gyakorol a munkaviszony létesítésével, megszüntetésével kapcsolatos munkáltatói jogot,
o nem a vezető hozzátartozója,
o nem a választási bizottság tagja,
o nem végez a munkáltatónál a munkáltató megbízásából munkaviszony keretében főtevékenységként munkavédelmi feladatokat [Mt. 238. §, Mvt. 70/A. § (2) bekezdés].
A választhatóság jogi feltételei mellett azonban néhány jogon kívüli követelményre is felhívjuk a figyelmet. Az vállalkozzon ilyen megmérettetésre, aki
- az emberi értékek (fizikai és mentális egészség, emberi méltóság) mellett elkötelezett,
- mer és képes kiállni magáért és másokért,
- megfelelően tud kommunikálni másokkal, a munkahelyi vezetőkkel,
- van szeme a veszélyek, veszélyhelyzetek beazonosítására,
- cselekvően tud fellépni konfliktushelyzetekben,
- aki várhatóan hosszabb ideig marad a munkáltatónál, hiszen megbízatása hosszabb időre, 5 évre szól.
A vállalkozó kedv megteremtése érdekében azért szólnunk kell a képviselőséggel járó előnyökről is:
- munkajogi védelmet élvez, mint egy szakszervezeti tisztségviselő,
- nem érheti hátrány, ha véleményt nyilvánít, „büntetlenül” kérdezhet, tájékozódhat,
- személye (munkavédelmi, egyenlő bánásmód) hatósági felügyelet áll,
- ingyen és munkaidőben szerezhet munkáján felül olyan ismereteket, melyek később is jól hasznosíthatók,
- képzését a munkáltató biztosítja,
- kommunikációs készségét fejlesztheti, a munkaszervezetben való tájékozottságát növelheti.
2. A munkavédelmi képviselő választás feltételei és lebonyolítása
Kötelező választás
A munkavédelmi képviselő választása a törvény értelmében kötelező:
• 20 főt, vagy annál több munkavállalót foglalkoztató munkáltatóknál (illetve azok telephelyén, részlegénél is, ha a munkáltatói munkavédelmi jogosítványok a telephely vezetőjét megilletik);
• legfeljebb 19 főt foglalkoztató munkáltatóknál, ha a választást a munkáltatónál működő szakszervezet, üzemi megbízott vagy ezek hiányában a munkavállalók többsége kezdeményezi.
Ilyen kezdeményezés hiányában a munkavállalókkal közvetlenül kell a munkavédelmi kérdésekben egyeztetni.
A munkavédelem tehát az a terület, ahol a jogi szabályozás a munkavállalói jogokat nem csak akkor bővíti, ha a kollektíva kellő szervezettséggel és érdekérvényesítő képességgel rendelkezik (lásd szakszervezeti jogok). A munkabiztonsági és munkaegészségügyi kérdésekben a törvény maga mondja ki azt az alapvető tételt, hogy a munkavállalók megkérdezése nélkül nem lehet megfelelő (értsd itt biztonságos) munkafeltételeket kialakítani. A munkavállalókkal való konzultáció tehát abban az esetben is a munkáltató feladata, ha a munkavállalók érdektelenség miatt nem választottak maguknak munkavédelmi képviselőt, vagy éppen (19 fő alatti létszámú) kismunkáltatóról van szó.
A munkavédelmi tárgyú konzultáció tehát minden munkavállaló joga és a munkáltató általános érvényű kötelezettsége.
A választójog
Munkavédelmi képviselővé választhatóság az ún. passzív választójog (feltételeire nézve ld. az előző pontot)
Az aktív választójog – a voks leadása – gyakorlására a munkáltatóval munkaviszonyban álló és az adott telephelyen (választási körzetben) dolgozó munkavállaló jogosult.
A választás lebonyolítása
A választás lebonyolítása és a feltételek biztosítása a munkáltató kötelezettsége. Rendkívül lényeges, hogy a munkáltató a munkavédelmi képviselő választását semmilyen módon nem befolyásolhatja, abban aktív szerepet nem vállalhat, eltekintve természetesen attól, amely feladatokat a törvény számára kötelezővé tesz (pl. adatszolgáltatás, a választás költségeinek viselése). Semmilyen más szerepet azonban a választásban nem játszhat, tehát a jelöltállításba sem közvetlenül, sem közvetve nem szólhat bele, nyomást nem gyakorolhat. A költségviselés körében kizárólag az indokolt és szükséges költségek viseléséről lehet szó.
A választást az Mt.-nek az üzemi tanácsválasztásra vonatkozó szabályai alapján kell lebonyolítani.
Az Mvt. szerint a szavazás alapkövetelményei:
- egyenlő (minden munkavállalót egy szavazat illet meg),
- titkos (a szavazatok nem rendelhetők hozzá egyes munkavállalókhoz),
- közvetlen (nem elektorokon keresztül történik).
A választás lebonyolítása érdekében választási bizottságot kell létrehozni. Ez a munkavállalók közösségének joga és egyben kötelezettsége. Ha a képviselőválasztás a törvény alapján kötelező, a munkáltatótól aktív szerep várható el a választási bizottság megalakításának elősegítésében, azonban ez nem vezethet oda, hogy esetlegesen kihasson a választás eredményének tisztaságára. Helyes lehet, ha a bizottságban részt vesz az előző munkavédelmi képviselő. A bizottságnak azonban nem lehet tagja az, aki maga is jelölteti magát, mivel az összeférhetetlenség ezt kizárja. Így, ha felmerül az újraválasztására való igény, akkor a bizottságnak nem lehet tagja.
A létrehozott választási bizottság legalább 3 főből áll, és azt minimum a választások előtt 60 előtte létre kell hozni. A választási bizottság tagja, annak érdekében, hogy az ezzel összefüggő munkáját zökkenőmentesen végezni tudja, munkaidő-kedvezményre jogosult. Ez alapján mindaddig, amíg ezt a tevékenységét látja el, a munkavégzési kötelezettsége alól mentesül, távolléti díj megfizetése mellett.
A munkáltató köteles megadni a választásra jogosultak és a választhatók névsorát a választási bizottság részére. Ennek határideje a választási bizottság kérelmétől számított 5 nap. A munkáltató által megadott névsort a választási bizottság felülvizsgálja és a választást megelőzően legalább 50 nappal korábban közzéteszi.
Munkavédelmi képviselő-jelöltet állíthat:
• választásra jogosult munkavállalók legalább 10%-a,
• legalább 50 választásra jogosult munkavállaló, vagy
• a munkáltatónál képviselettel rendelkező szakszervezet.
• A jelöltállítás eredményességének feltétele, hogy az adott telephelyen, munkáltatónál legalább egy jelölt induljon a választáson.
Amennyiben a jelöltállítás eredménytelen, a jelöltállítási időszakot legfeljebb 15 nappal meg kell hosszabbítani. A jelöltek listáját a választási bizottság legalább 5 nappal a választást megelőzően teszi közzé.
Ezt követően kerülhet sor a választás lebonyolítására. Ehhez – nagyobb munkáltató vagy több telephely esetén – szavazóköröket szükséges kialakítani, szavazólapokat kell készíttetni, vagy az elektronikus választás lehetőségét kell biztosítani. Szükséges, hogy a jelöltek neve egyértelműen feltüntetésre kerüljön és egy választó csak egy szavazatot adhasson le.
A választásról jegyzőkönyvet kell készíteni. A jegyzőkönyv rögzíti a választásra jogosultak számát, és a ténylegesen részt vevők számát, a leadott érvényes és érvénytelen szavazatok számát, az egyes jelöltekre leadott szavazatok számát, a megválasztott munkavédelmi képviselő nevét, továbbá az esetleges vitás ügyeket és az azzal kapcsolatos döntést.
A választás akkor érvényes, ha azon a jogosultak több mint fele részt vett. Figyelmen kívül kell hagyni azokat a munkavállalókat, akik a választás időpontjában keresőképtelen betegek, vagy fizetés nélküli szabadságon vannak. A tartós kiküldetésben lévő munkavállalókat azonban nem kell figyelmen kívül hagyni. Ez egyben azt is jelenti, hogy ők a választáson részt vehetnek. A szavazat érvénytelenségével kapcsolatban a jogszabály azt rögzíti, hogy amennyiben azt nem az előírt módon (pl. előre kinyomtatott szavazólapon) adták le, vagy nem lehet megállapítani, hogy kire adták le a szavazatot, illetőleg a megválasztható tagok számánál több jelöltre adtak le szavazatot, akkor a szavazat érvénytelen.
Megválasztott munkavédelmi képviselőnek a leadott érvényes szavazatok közül legtöbbet – de legalább a szavazatok 30 %-át – megszerző munkavállalót kell tekinteni. Szavazategyenlőség esetén a munkáltatóval fennálló hosszabb időtartamú munkaviszony dönt.
Kérdésként szokott felmerülni, hogy lehetőség van-e – az üzemi tanács póttagjai mintájára – pót munkavédelmi képviselőt is választani, arra az esetre, a megválasztott képviselő valamely okból az öt év letelte előtt kiesik. Az Mvt. szerint a munkavédelmi képviselők megválasztásának, megbízatása megszűnésének, visszahívásának rendjére, működési területére vonatkozóan az üzemi tanács tagjaira, illetve az üzemi megbízottra vonatkozó rendelkezéseit kell megfelelően alkalmazni. Ez a szabály csak a választás rendjére (eljárási szabályaira) vonatkozik, nem említi a póttag jogintézményének alkalmazhatóságát, ezért véleményünk szerint póttag nem választható, hanem új választást kell tartani. Ettől eltérő gyakorlat is ismert.
Abban az esetben, ha a választás érvénytelen volt, azt legalább 30 nap elteltével, de 90 napon belül kell megismételni. Ha pedig a választás eredménytelen, mert egyik jelölt sem szerezte meg legalább 30 %-át a szavazatoknak, újabb választást kell tartani 30 napon belül. Ekkor az új választást megelőző 15 napig új jelöltek is állíthatók. Mindkét esetben a választáson legalább a választásra jogosultaknak már csak több mint egyharmadának kell részt vennie. Amennyiben a megismételt választás is érvénytelen lenne, az újabb képviselő választást csak legkorábban egy év elteltével lehet megtartani.
Abban az esetben, ha a képviselő választásával kapcsolatban – ideértve a jelölést is – vita merülne fel, a munkáltató, a munkavállaló, illetve a munkáltatónál képviselettel rendelkező szakszervezet a bírósághoz fordulhat. Ennek határideje a választási eljárás adott és vitatott eseményéhez képest 5 nap. A bíróság abban az esetben semmisíti meg a választás eredményét, ha lényeges, és a választás eredményét befolyásoló szabálysértést állapít meg. Ezt a körülményt a kérelemben a kérelmezőnek valószínűsítenie kell.
A szakszervezet szerepe választásnál
A szakszervezet szerepe a munkavédelmi képviselőválasztásban három területen jelentkezik:
- a választás kezdeményezésénél az olyan 20 főnél kevesebbet foglalkoztató munkáltatónál, ahol törvény alapján nem kötelező a munkavédelmi képviselő választása,
- a jelöltállításnál és
- az esetleges választási szabálysértés miatti bírósághoz fordulásnál.
A munkavédelmi képviselőválasztásról részletes ajánlást fogadott el és tett közzé az Országos Munkavédelmi Bizottság még 2016. év végén. Az ajánlás a munkavédelmi hatóság honlapján érhető el: http://ommf.gov.hu/index.php?akt_menu=558. Az itt található Kérdések és válaszok almenüpontban pedig számos olyan állásfoglalás olvasható, amely a képviselőválasztás egyedi ügyeiben – nem kötelező jelleggel - születtek.
3. A megválasztott képviselő jogai és kötelezettségei (a kommunikáció formái és módja munkáltatóval, a munkabiztonsági szakemberrel, foglalkozás-egészségügyi orvossal, a munkavédelmi hatósággal)
A képviselőt számos jogosultság illeti meg, melyeket az alábbiakban rendszerező módon foglalunk össze. A részletekbe menő ismertetést előtt azonban leszögezzük, hogy a képviselő lényegében mindent megtehet, így különösen mindenhova beléphet, mindent megnézhet, mindenbe betekinthet, minden munkáltatói intézkedés előtt vitatkozhat, részt vehet munkáltatói értekezleten és munkabaleset kivizsgálásában, javaslatot tehet, kérdezhet a munkairányítótól, a munkabiztonsági szakembertől, foglalkozásegészségügyi orvostól, a munkavédelmi hatósághoz fordulhat, feltéve, hogy
- a vizsgált kérdésnek van munkavédelmi vonatkozása,
- jogát rendeltetésszerűen gyakorolja,
- betartja a munkavédelmi, adatvédelmi és a munkarendre vonatkozó előírásokat.
Tanácskozás és javaslattétel joga
A képviselő
- tanácskozhat a munkáltatóval az egészséges és biztonságos munkavégzés érdekében,
- részt vehet az egészségre és biztonságra vonatkozó munkáltatói intézkedés kellő időben történő előzetes megvitatásában , ideértve különösen:
- a munkavédelmi feladatok elvégzésében érintett személyek kijelölését, tevékenységét,
- a munkavédelmi tartalmú információk biztosítását,
- a munkavédelmi oktatás megszervezését;
- a tanácskozás során javaslatokat tehet.
A mindenkit terhelő együttműködési kötelezettség
Az együttműködési kötelezettség egyfelől olyan általános munkajogi alapelv vagy magatartási követelmény, amelynek lényege egyrészt, hogy az egyik fél a jogai gyakorlását és kötelességei teljesítését a másik fél érdekeit is szem előtt tartva végzi. Megsértése rendeltetésellenes joggyakorlásban vagy kötelezettségszegésben nyilvánul meg.
Az együttműködési kötelezettség másfelől konkrét kötelezettségekben nevesítve is megjelenik a munkajogi és munkavédelmi joganyagban. Az együttműködési kötelezettség legfontosabb, külön is nevesített formája a felek kölcsönös tájékoztatási kötelezettsége, amely minden, a munkaviszonnyal kapcsolatos lényeges kérdésre kiterjed. A tájékoztatással ugyanis a másik fél abba a helyzetbe hozható, hogy saját jogait, kötelezettségeit jogszerűen gyakorolhassa, teljesíthesse.
Az együttműködési és tájékoztatási kötelezettség a munkavédelem területén is megjelenik:
a munkavállalónak, a munkavédelmi képviselőnek (bizottságnak) és a munkáltatónak az egészséget nem veszélyeztető és biztonságos munkavégzés érdekében együtt kell működniük, jogaikat és kötelezettségeiket rendeltetésüknek megfelelően kell gyakorolniuk, illetve teljesíteniük, így különösen a szükséges információt (tájékoztatást) a kellő időben egymás részére megadniuk.
Munkáltatói tájékoztatási kötelezettségek
Az Mvt. alapján a munkáltatónak tájékoztatnia kell a munkavállalókat és a munkavédelmi képviselőt (bizottságot) arról, hogy
- az egészséget nem veszélyeztető és biztonságos munkavégzéssel kapcsolatos őt terhelő feladatait ki látja el;
- a kockázatértékelés és a munkavédelmi intézkedések tapasztalatairól;
- a munkabalesetek és foglalkozási megbetegedések nyilvántartásáról és bejelentéséről;
- a munkavédelmi hatóságtól kapott munkavédelmi információkról, különösen a munkáltatónál végzett ellenőrzések megállapításairól;
- A munkáltatónak biztosítania kell, hogy a képviselő a munkakörülményekkel kapcsolatban a szükséges felvilágosítást a foglalkozás-egészségügyi szolgálattól megkaphassák.
A munkavédelmi törvény csak keretszabály, ezért arról, hogy a munkavállalóknak konkrét kockázatok esetén mit kell mondani, miről kell a munkavállalókat és a képviselőket tájékoztatni, külön jogszabályok is rendelkeznek. Példának okáért:
- a munkaeszközök és használatuk biztonsági és egészségügyi követelményeinek minimális szintjéről szóló 10/2016. (IV. 5.) NGM rendelet 23. §-a konkrétan előírja, hogy a munkavállalókat a munkaeszköz használatával összefüggésben miről kell tájékoztatni.
- a kézi tehermozgatás minimális egészségügyi követelményeiről szóló 25/1998. (XII.27.) EüM rendelet 4. § szerint - amennyiben ez lehetséges - a legpontosabb információt kell adnia a munkavégzés megkezdése előtt a teher súlyáról (tömegéről), továbbá egyenlőtlen tehereloszlás esetén a súlypontról vagy a teher legnehezebb oldaláról.
Képviselői ellenőrzési jog
A képviselő jogosult meggyőződni, tehát ellenőrizni a munkahelyeken az egészséget nem veszélyeztető és biztonságos munkavégzés követelményeinek érvényesülését. Ez konkrétan azt jelenti, hogy megvizsgálhatja
- a munkahelyek, a munkaeszközök és egyéni védőeszközök biztonságos állapotát;
- az egészség megóvására, illetőleg a munkabalesetek és foglalkozási megbetegedések megelőzésére tett intézkedések végrehajtását;
- a munkavállalóknak az egészséget nem veszélyeztető és biztonságos munkavégzésre történő felkészítését és felkészültségét.
Egyéb együttműködési kötelezettségek
A munkáltató köteles – az erre vonatkozó feltételek fennállása esetén - a paritásos munkavédelmi testületet létrehozni és döntésre jogosult vezető állású munkavállalót, továbbá munkáltatói munkavédelmi feladatokat részben vagy egészben ellátó személyt (intézkedésre jogosult munkairányítót, illetve a munkáltatóval szervezett munkavégzésre irányuló jogviszonyban lévő munkavédelmi szakembert) kijelölni.
A munkáltató köteles érdemben reagálni (elutasítása esetén 8 napon belül írásban, indokoltan) a munkavédelmi képviselő kezdeményezéseire és biztosítania kell a feltételeket – munkaidő-kedvezményt, eszközöket, költségeket, képzésben való részvételt – annak érdekében, hogy a képviselő a jogait gyakorolhassa.
A munkáltatónak lehetővé kell tennie a munkavédelmi képviselő részvételét a munkabaleset kivizsgálásában.
4. A munkavédelmi képviselőt megillető védelem
Gyakori, hogy konfliktusos helyzet alakul ki a munkáltató és a képviselő között, ezért a törvény gondoskodik a munkavédelmi képviselő munkajogi védelméről is:
- a képviselőt nem érheti hátrány az egészséget nem veszélyeztető és biztonságos munkavégzés követelményeinek megvalósítása érdekében történő fellépéséért, illetve a munkáltató vélt mulasztása miatt jóhiszeműen tett bejelentéséért;
- a munkavédelmi bizottság (vagy annak hiányában a választási bizottság) egyetértése kell a képviselő (és 6 hónapig a legalább egy évig e posztot betöltött volt munkavédelmi képviselő)
o munkaviszonyának a munkáltató felmondással történő megszüntetéséhez, valamint
o egyoldalú munkavállalói intézkedéssel történő, más munkakörbe való átirányításához,
o más munkahelyre történő kiküldetéséhez és
o más munkáltatóhoz történő kirendeléséhez;
- a munkavédelmi hatóság közigazgatási bírsággal sújtja azt a természetes személyt, aki a munkáltató képviselőjeként a képviselőt a munkavédelemre vonatkozó szabályban biztosított jogainak gyakorlásában akadályozza, illetve a képviselővel szemben jogainak gyakorlása miatt hátrányos intézkedést tesz.
5. A munkavédelmi képviselők munkajogi védelmének bírósági gyakorlata
A jogszabályi rendelkezések megvalósulásának ideális esete az önkéntes jogkövetés, amikor a jogalanyok anélkül tartják be az előírásokat, hogy erre állami kényszerrel kötelezni kellene őket. A munkavédelmi szabályok egyfelől életet, egészséget, testi épséget érintő tartalmuknál fogva kiemelt fontosságúak, másfelől pedig szerteágazó, jogi és szakmai tartalmú előírás-rendszert jelentenek, amelyek alkalmazása nem könnyű feladat. A munkavédelmi szabályok erőteljesen precedens-jellegűek, a jogsértő magatartások igen sokfélék lehetnek, az általános jellegű jogelvek helyett az aprólékos részletszabályok megsértése a jellemző. A munkavédelemről szóló 1993. évi XCIII. törvény [Mvt.] előírja munkavállalói munkavédelmi képviselő működésének lehetővé tételét, ezáltal is garanciát adva a szabályok megtartására. A munkavédelmi képviselő feladata, hogy meggyőződjön az egészséget nem veszélyeztető és biztonságos munkavégzés követelményeinek érvényesüléséről, a munkáltató által kiadandó munkavédelmi szabályzathoz egyetértése szükséges; részt vehet a munkáltató azon döntéseinek előkészítésében, melyek hatással lehetnek a munkavállalók egészségére és biztonságára; kezdeményezheti a munkáltatónál az általa szükségesnek vélt intézkedések megtételét, valamint indokolt esetben a munkavédelmi hatósághoz fordulhat; részt vehet az esetleges munkabalesetek kivizsgálásában; tájékozódási és véleményezési joga van.
A munkavédelmi képviselők jogállására – megválasztásukra, munkaviszonyuk megszüntetésére, munkajogi védelmükre – vonatkozó kérdések ezért önmagukon túlmutató jelentőséggel bírnak. Ebben a kérdésben azonban csak korlátozott számban születtek jogesetek.
5.1. A munkavédelmi képviselő választásával kapcsolatos jogesetek
2008. 1812 elvi bírósági határozat (EBH)
Ha a munkáltatónál foglalkoztatott munkavállalók létszáma az ötven főt eléri, a munkavédelmi képviselő választás megtartása kötelező, a munkáltató annak lebonyolítását, feltételeinek biztosítását nem mellőzheti arra hivatkozva, hogy a munkavállalók a választást nem kezdeményezték (1993. évi XCIII. törvény 70/A. §). Megjegyzendő, hogy 2016. július 8-a óta a legalább húsz főt foglalkoztató munkáltatóra vonatkozik ez a kötelezettség, de az ítélet analógia alapján továbbra is alkalmazandó.
Adott esetben egy, a munkáltatónál lefolytatott munkaügyi ellenőrzés alapján hozott határozat kötelezte a felperes munkáltatót, hogy a munkavédelmi képviselő választás lebonyolításának feltételeit. A felperes azzal érvelt, hogy jogszabályi kötelezés nincs arra nézve, hogy a munkáltató köteles a munkavállalókat a munkavédelmi képviselő választásával kapcsolatos jogaikra kioktatni, a dolgozók kezdeményezése hiányában nem lehet a munkáltató feladata a választás megszervezése, lebonyolítása. A Legfelsőbb Bíróság azonban abból indult ki, hogy az Mvt. 70/A. §-a (1) bekezdésének a) pontja alapján a választás megtartása kötelező, és a választás megtartásának lebonyolítását és a feltételek biztosítását a törvény kifejezetten a munkáltató kötelezettségeként írja elő, a felperes nem hivatkozhat arra, hogy e kötelezettség csak akkor terheli, ha a munkavállalók a választási jogosultságukkal élni kívánnak. Az a körülmény, hogy a munkavállalók az őket megillető e jog gyakorlásával kívánnak-e élni, csak a megtartott választás érvényességét, illetve eredményességét befolyásolja
13/2014. számú munkaügyi elvi határozat (EH)
Munkavédelmi képviselő választásával kapcsolatos ügyben mondta ki a Kúria, hogy az Mt. Mt. 249. §-a szerint a bíróság megsemmisíti a munkavédelmi képviselő-választás eredményét, ha az eljárási szabályok lényeges, a választás eredményére kiható megsértését állapítja meg. Ez a rendelkezés azonban nem értelmezhető akként, hogy az Mt. 289. § (1) bekezdésében a kérelem benyújtására meghatározott öt napos határidőt valamennyi kérelem esetében a választás eredményének közzététele időpontjától kell számítani. Az Mt. 249. § (1) bekezdése értelmében ugyanis olyan esetben is lehetőség van a bírósági út igénybevételére – megállapítás iránti kérelem előterjesztésével – amikor még nincs választási eredmény, vagy olyan eljárási szabályszegés történt, amely a választás eredményét nem befolyásolja. Ezért a határidő számítása szempontjából annak a választási eseménynek az időpontja az irányadó, amely vonatkozásában a jogorvoslat kezdeményezésére sor kerül. Többféle jogsértés miatti kérelmek esetén tehát külön-külön számítandók a határidők.
Ugyanebben az ügyben leszögezte a Kúria, hogy nem jogellenes, ha egyszerre tartják az üzemi tanácsi és a munkavédelmi képviselőválasztásokat. Önmagában a kétféle választáson történő közös regisztrációval sem sérül a választáson való önkéntes részvétel elve, a választóknak ugyanis lehetősége volt arra, hogy döntsenek arról, hogy ilyen regisztráció mellett is részt kívánnak-e venni a választáson. A választáson résztvevők ilyen módon történő regisztrálása mellett is egyértelműen megállapítható volt a választási eredmény, azt a választók nyilvántartásának módja nem befolyásolta.
5.2. A munkavédelmi képviselő munkajogi védelmével kapcsolatos jogesetek
BH 2008. 372
A ténylegesen munkavédelmi képviselőként tevékenykedő munkavállalót a felmondással kapcsolatos munkajogi védelem megilleti. A munkajogi védelem magában foglalja a munkáltatói felmondás, kiküldetés, más munkáltatóhoz való kirendelés, más munkakörbe való átirányítás elrendelése előtt a munkavédelmi bizottság, annak hiányában a munkavédelmi képviselő választás során létrejött választási bizottság tagjai egyetértésének a munkáltató általi kikérését.
BH 2012. 171
A választással és a munkajogi védelemmel is kapcsolatos az a jogeset, amelyben a Legfelsőbb Bíróság rögzítette, hogy a munkavédelmi képviselői feladatokat ellátó munkavállalót a választott (kooptált) tisztségviselők munkajogi védelme megilleti akkor is, ha a munkavédelmi képviselői választásra nem került sor, mert a választás lebonyolítását a munkáltató elmulasztotta. Azaz: a választás lebonyolítása hiányában a lejárt mandátumú munkavédelmi képviselő tovább is ellát érdekképviseleti tevékenységet, és annak hiányában is megilleti a védelem, hogy formálisan nem választották újjá. Ennek az a feltétele, hogy ilyen feladatot ellásson és a munkáltató ezt a képviseleti tevékenységet elismerje (például azzal, hogy konzultál vele).
15/2016. számú munkaügyi elvi határozat (EH)
Valamennyi megválasztott munkavédelmi képviselőt megilleti a munkajogi védelem, ennek nem feltétele, hogy a munkavédelmi bizottság megjelölje közülük azokat, akikre az kiterjed.
A perbeli esetben a munkavédelmi képviselő munkaviszonyát átszervezésre hivatkozással felmondással anélkül szüntette meg a munkáltató, hogy előtte kikérte volna a munkavédelmi bizottság egyetértését. A perben a vita akörül forgott, hogy ugyan a munkáltatónak a felperes munkavédelmi képviselővé megválasztásáról tudomása volt, de a munkavédelmi bizottság egy munkavédelmi képviselő esetén sem élt a védelemre jogosultságra kijelölés jogával, holott az Mt. a szakszervezeti tisztségviselők vonatkozásában úgy rendelkezik, hogy a munkajogi védelem csak a szakszervezet által megjelölt személyekre vonatkozik, tehát ezt a szabályt megfelelően alkalmazni kellett volna a munkavédelmi képviselőre is. Így az a felperest sem illeti meg. A törvényszék a munkavédelmi képviselők védelmét szolgáló törvényi rendelkezés céljával [Mvt. 76. § (1) bekezdés] egyezőnek fogadta el ezen alperesi védekezést, mely álláspont következtében az alperesnél egy munkavédelmi képviselőt sem illetne meg a munkajogi védelem. A Kúria álláspontja szerint viszont az Mvt. 76. § (3) bekezdés egyértelműen a munkavédelmi képviselő munkajogi védelmének tartalmára és e körben a nyilatkozattételre jogosult személyére ad konkrét meghatározást, ami nem értelmezhető oly módon kiterjesztőleg, hogy e jogosultság kiterjedne a védettséggel érintett munkavédelmi képviselők kijelölésére is. Ellenkező értelmezés esetén kijelölés hiányában egy munkavédelmi képviselő sem élvezhetne munkajogi védelmet. Mindezekre tekintettel a felperessel a munkavédelmi bizottság egyetértésének beszerzése nélkül közölt felmondás jogellenes volt.
lezárva 2019. október
